Warning:
JavaScript is turned OFF. None of the links on this page will work until it is reactivated.
If you need help turning JavaScript On, click here.
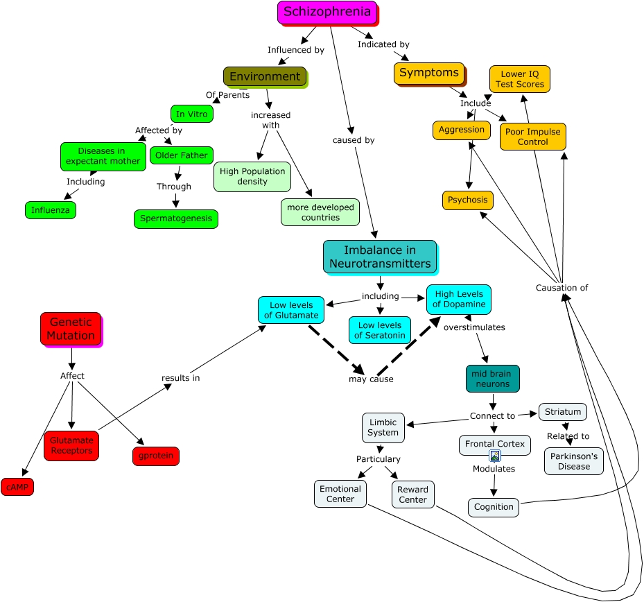
This Concept Map, created with IHMC CmapTools, has information related to: Gordon's, Environment Of Parents In Vitro, Schizophrenia Influenced by Environment, Emotional Center Causation of Aggression, Cognition Causation of Psychosis, Genetic Mutation Affect cAMP, Environment increased with High Population density, Symptoms Include Poor Impulse Control, Frontal Cortex Modulates Cognition, Diseases in expectant mother Including Influenza, Symptoms Include Lower IQ Test Scores, High Levels of Dopamine overstimulates mid brain neurons, Striatum Related to Parkinson's Disease, In Vitro Affected by Older Father, Emotional Center Causation of Poor Impulse Control, Symptoms Include Psychosis, Genetic Mutation Affect Glutamate Receptors, Cognition Causation of Poor Impulse Control, Schizophrenia Indicated by Symptoms, mid brain neurons Connect to Striatum, Reward Center Causation of Aggression