IHMC Public Cmaps (2)

    _CEFET_

        QuĂ­mica Ensinada
        IP.cmap
        Pacotes.cmap
        PROFESSOR DE EAD ADM.cmap
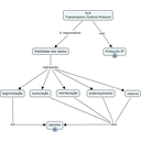
        TCP.cmap
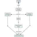
        TCP - IP.cmap