Warning:
JavaScript is turned OFF. None of the links on this page will work until it is reactivated.
If you need help turning JavaScript On, click here.
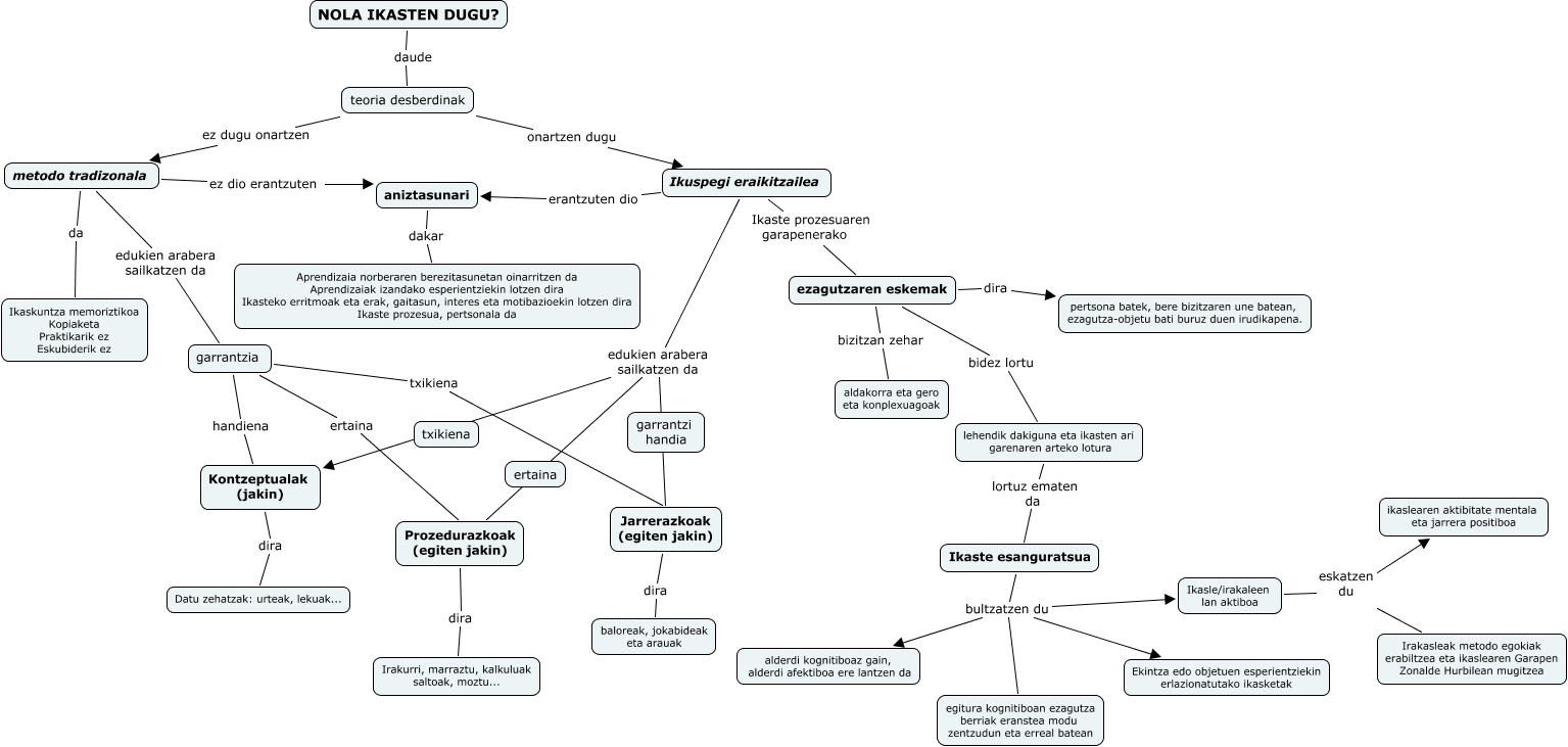
This Concept Map has information related to: Meritxel Etxagibel, Nerea Goya, Maialen Beitia 4, Kontzeptualak (jakin) dira Datu zehatzak: urteak, lekuak..., Ikuspegi eraikitzailea edukien arabera sailkatzen da Kontzeptualak (jakin), Jarrerazkoak (egiten jakin) dira baloreak, jokabideak eta arauak, teoria desberdinak ez dugu onartzen metodo tradizonala, Ikuspegi eraikitzailea edukien arabera sailkatzen da Prozedurazkoak (egiten jakin), metodo tradizonala da Ikaskuntza memoriztikoa Kopiaketa Praktikarik ez Eskubiderik ez, aniztasunari dakar Aprendizaia norberaren berezitasunetan oinarritzen da Aprendizaiak izandako esperientziekin lotzen dira Ikasteko erritmoak eta erak, gaitasun, interes eta motibazioekin lotzen dira Ikaste prozesua, pertsonala da, metodo tradizonala edukien arabera sailkatzen da garrantzia, ezagutzaren eskemak bizitzan zehar aldakorra eta gero eta konplexuagoak, garrantzia ertaina Prozedurazkoak (egiten jakin)