Warning:
JavaScript is turned OFF. None of the links on this page will work until it is reactivated.
If you need help turning JavaScript On, click here.
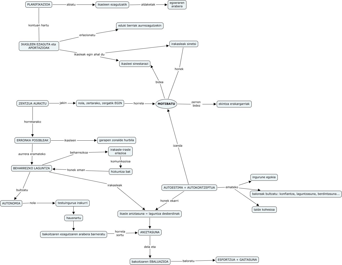
This Concept Map has information related to: Lore Eizagirre, ERRONKA POSIBLEAK ikasleen garapen zonalde hurbila, AUTOESTIMA + AUTOKONTZEPTUA emateko baloreak bultzatu: konfiantza, laguntzasuna, berdintasuna..., BEHARREZKO LAGUNTZA beharrezkoa irakasle-irasle erlazioa, ZENTZUA AURKITU horretarako ERRONKA POSIBLEAK, hizkuntza bat honek eman BEHARREZKO LAGUNTZA, ikasleen ezagutzatik aldaketak egoeraren arabera, BEHARREZKO LAGUNTZA bultzatu AUTONOMIA, irakasleak sinetsi honek MOTIBATU, nola, zertarako, zergatik EGIN horrela MOTIBATU, BEHARREZKO LAGUNTZA irakasleak ikasle aniztasuna = laguntza desberdinak