Warning:
JavaScript is turned OFF. None of the links on this page will work until it is reactivated.
If you need help turning JavaScript On, click here.
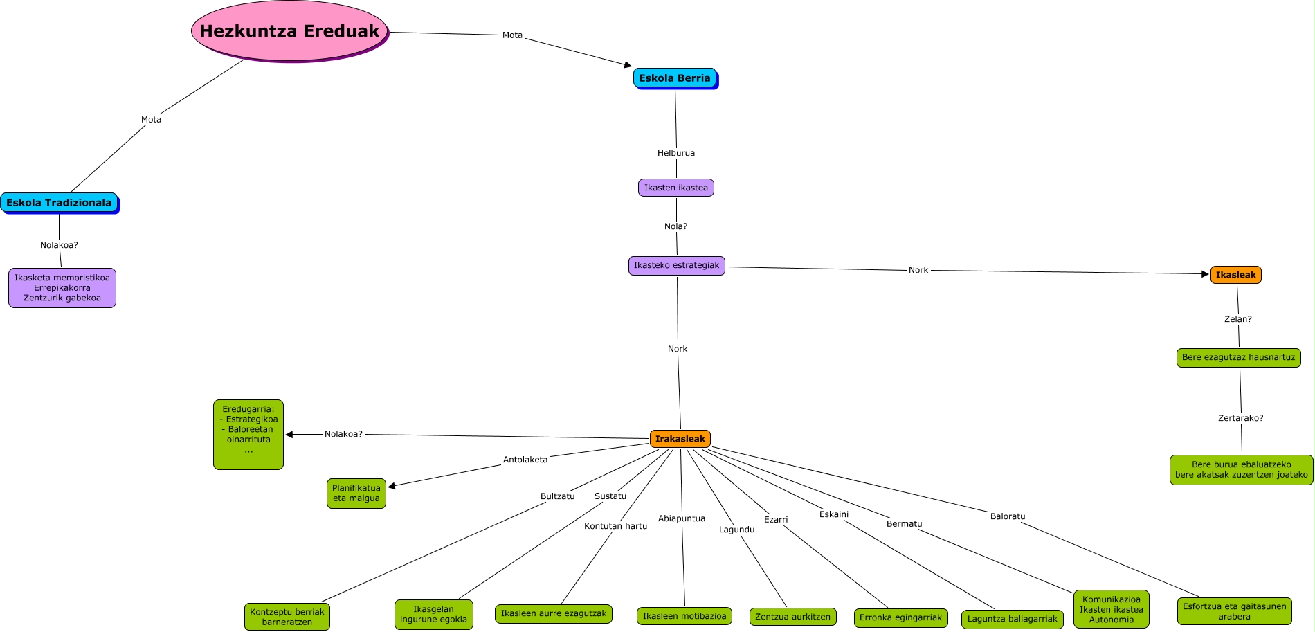
This Concept Map has information related to: Arantzazu Agirre, Lide Osinaga, Ainhoa Sorron eta Julene Etxedona, Ikasten ikastea Nola? Ikasteko estrategiak, Irakasleak Eskaini Laguntza baliagarriak, Irakasleak Kontutan hartu Ikasleen aurre ezagutzak, Irakasleak Abiapuntua Ikasleen motibazioa, Eskola Berria Helburua Ikasten ikastea, Eskola Tradizionala Nolakoa? Ikasketa memoristikoa Errepikakorra Zentzurik gabekoa, Irakasleak Lagundu Zentzua aurkitzen, Ikasteko estrategiak Nork Irakasleak, Irakasleak Bultzatu Kontzeptu berriak barneratzen, Irakasleak Bermatu Komunikazioa Ikasten ikastea Autonomia