Warning:
JavaScript is turned OFF. None of the links on this page will work until it is reactivated.
If you need help turning JavaScript On, click here.
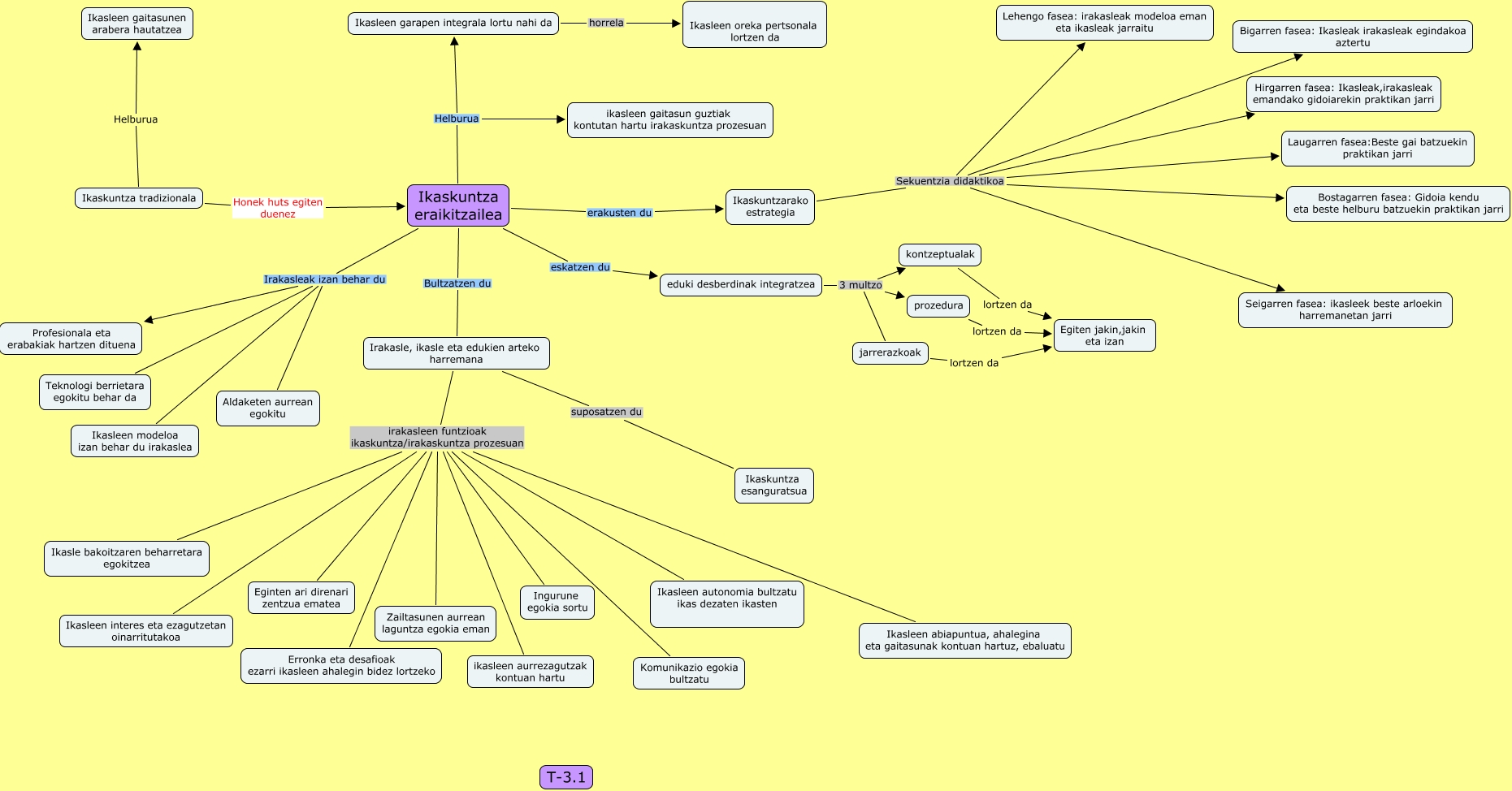
This Concept Map has information related to: t-3.1 olatz alvarez,itxaso chocarro eta irune gurrutxaga, Irakasle, ikasle eta edukien arteko harremana irakasleen funtzioak ikaskuntza/irakaskuntza prozesuan Komunikazio egokia bultzatu, Ikaskuntza eraikitzailea Bultzatzen du Irakasle, ikasle eta edukien arteko harremana, eduki desberdinak integratzea 3 multzo prozedura, Ikaskuntzarako estrategia Sekuentzia didaktikoa Bostagarren fasea: Gidoia kendu eta beste helburu batzuekin praktikan jarri, Irakasle, ikasle eta edukien arteko harremana suposatzen du Ikaskuntza esanguratsua, kontzeptualak lortzen da Egiten jakin,jakin eta izan, Irakasle, ikasle eta edukien arteko harremana irakasleen funtzioak ikaskuntza/irakaskuntza prozesuan Ikasleen interes eta ezagutzetan oinarritutakoa, Irakasle, ikasle eta edukien arteko harremana irakasleen funtzioak ikaskuntza/irakaskuntza prozesuan ikasleen aurrezagutzak kontuan hartu, prozedura lortzen da Egiten jakin,jakin eta izan, Ikaskuntza eraikitzailea Helburua Ikasleen garapen integrala lortu nahi da