Warning:
JavaScript is turned OFF. None of the links on this page will work until it is reactivated.
If you need help turning JavaScript On, click here.
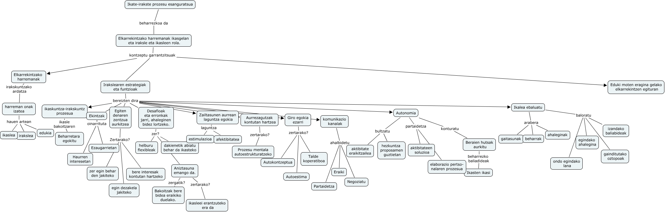
This Concept Map has information related to: T 3.2, Irakslearen estrategiak eta funtzioak bereizten dira Desafioak eta erronkak jarri, ahaleginen bidez lortzeko., Autonomia bultzatu aktibitate eraikitzailea, Desafioak eta erronkak jarri, ahaleginen bidez lortzeko. zer? helburu flexibleak, komunikazio kanalak ahalbidetu Eraiki, Ekintzak oinarrituta Ezaugarrietan, harreman onak izatea hauen artean irakslea, Irakslearen estrategiak eta funtzioak bereizten dira komunikazio kanalak, Ikalea ebaluatu arabera gaitasunak, Ekintzak oinarrituta Haurren interesetan, Autonomia partaidetza aktibitateen soluzioa