Warning:
JavaScript is turned OFF. None of the links on this page will work until it is reactivated.
If you need help turning JavaScript On, click here.
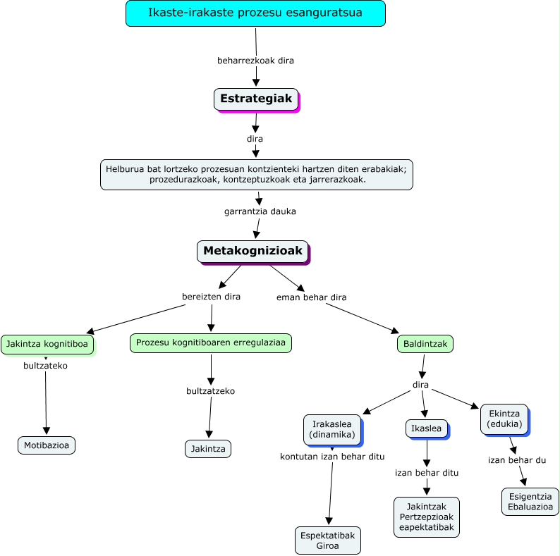
This Concept Map has information related to: T.3.2 Estrategiak, Estrategiak dira Helburua bat lortzeko prozesuan kontzienteki hartzen diten erabakiak; prozedurazkoak, kontzeptuzkoak eta jarrerazkoak., Ikaste-irakaste prozesu esanguratsua beharrezkoak dira Estrategiak, Metakognizioak bereizten dira Prozesu kognitiboaren erregulaziaa, Metakognizioak bereizten dira Jakintza kognitiboa, Helburua bat lortzeko prozesuan kontzienteki hartzen diten erabakiak; prozedurazkoak, kontzeptuzkoak eta jarrerazkoak. garrantzia dauka Metakognizioak, Baldintzak dira Irakaslea (dinamika), Baldintzak dira Ikaslea, Baldintzak dira Ekintza (edukia), Ikaslea izan behar ditu Jakintzak Pertzepzioak eapektatibak, Prozesu kognitiboaren erregulaziaa bultzatzeko Jakintza