Warning:
JavaScript is turned OFF. None of the links on this page will work until it is reactivated.
If you need help turning JavaScript On, click here.
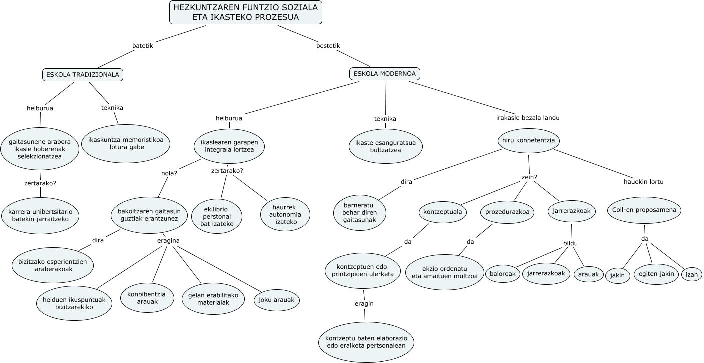
This Concept Map has information related to: T.3.9. Maddi, Pello eta Agurtzane, ESKOLA MODERNOA teknika ikaste esanguratsua bultzatzea, HEZKUNTZAREN FUNTZIO SOZIALA ETA IKASTEKO PROZESUA batetik ESKOLA TRADIZIONALA, hiru konpetentzia zein? kontzeptuala, bakoitzaren gaitasun guztiak erantzunez eragina konbibentzia arauak, ikaslearen garapen integrala lortzea nola? bakoitzaren gaitasun guztiak erantzunez, jarrerazkoak bildu baloreak, bakoitzaren gaitasun guztiak erantzunez eragina gelan erabilitako materialak, HEZKUNTZAREN FUNTZIO SOZIALA ETA IKASTEKO PROZESUA bestetik ESKOLA MODERNOA, ESKOLA MODERNOA helburua ikaslearen garapen integrala lortzea, ikaslearen garapen integrala lortzea zertarako? ekilibrio perstonal bat izateko