Warning:
JavaScript is turned OFF. None of the links on this page will work until it is reactivated.
If you need help turning JavaScript On, click here.
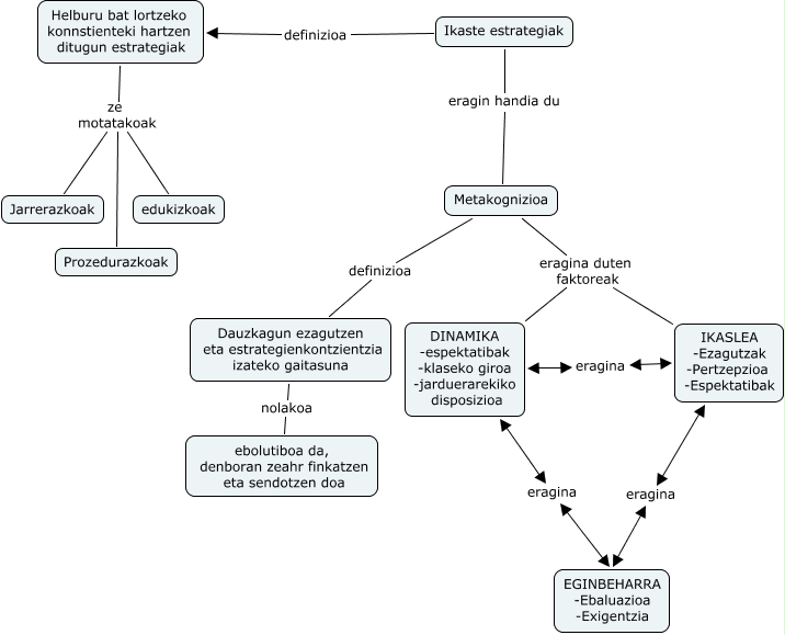
This Concept Map has information related to: t3.5, Helburu bat lortzeko konnstienteki hartzen ditugun estrategiak ze motatakoak Jarrerazkoak, Metakognizioa eragina duten faktoreak IKASLEA -Ezagutzak -Pertzepzioa -Espektatibak, DINAMIKA -espektatibak -klaseko giroa -jarduerarekiko disposizioa eragina EGINBEHARRA -Ebaluazioa -Exigentzia, Metakognizioa definizioa Dauzkagun ezagutzen eta estrategienkontzientzia izateko gaitasuna, Metakognizioa eragina duten faktoreak DINAMIKA -espektatibak -klaseko giroa -jarduerarekiko disposizioa, IKASLEA -Ezagutzak -Pertzepzioa -Espektatibak eragina EGINBEHARRA -Ebaluazioa -Exigentzia, Ikaste estrategiak eragin handia du Metakognizioa, Ikaste estrategiak definizioa Helburu bat lortzeko konnstienteki hartzen ditugun estrategiak, Helburu bat lortzeko konnstienteki hartzen ditugun estrategiak ze motatakoak Prozedurazkoak, Dauzkagun ezagutzen eta estrategienkontzientzia izateko gaitasuna nolakoa ebolutiboa da, denboran zeahr finkatzen eta sendotzen doa