Warning:
JavaScript is turned OFF. None of the links on this page will work until it is reactivated.
If you need help turning JavaScript On, click here.
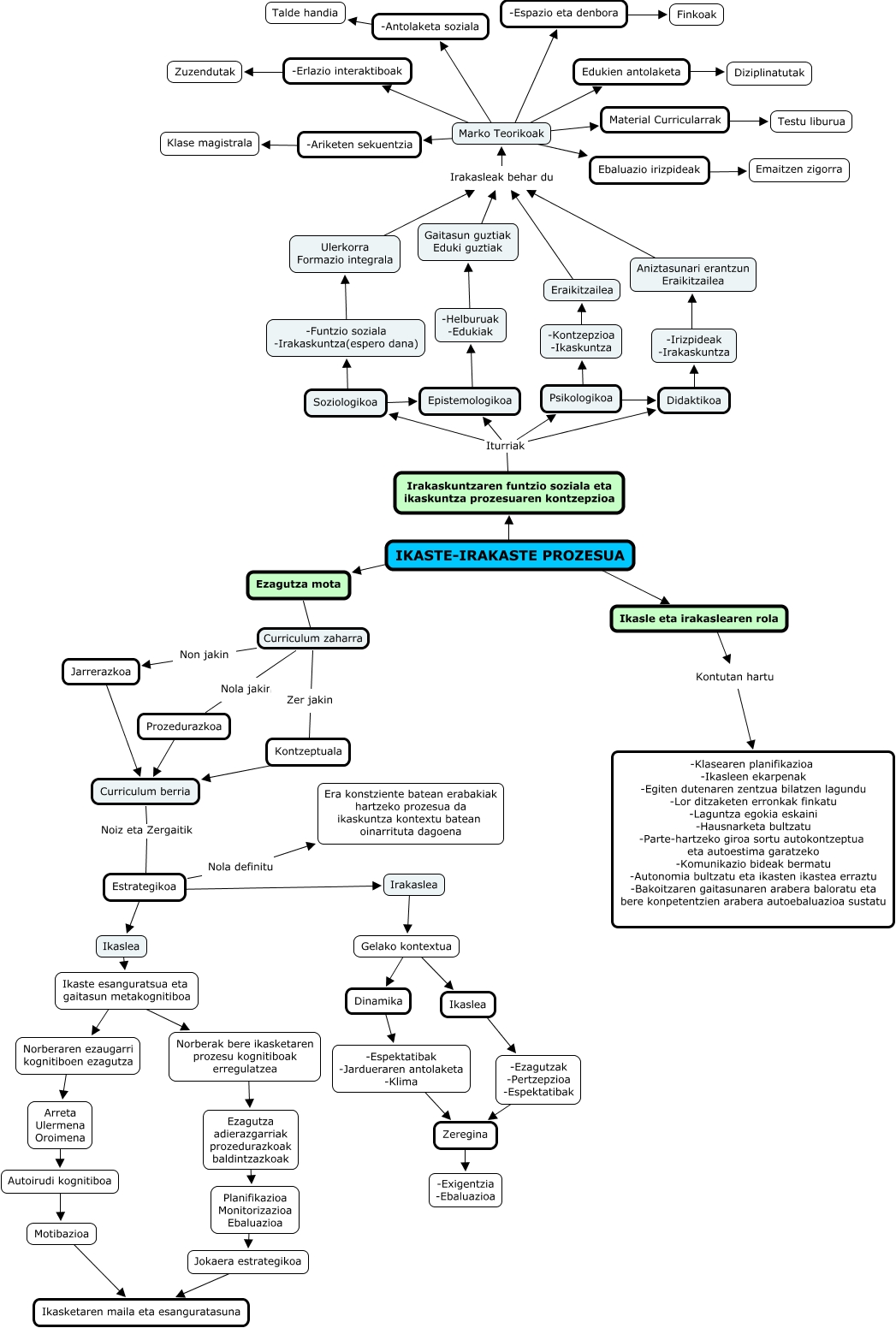
Este Cmap, tiene información relacionada con: Marta,Nekane,Mayi, Ikaslea ???? Ikaste esanguratsua eta gaitasun metakognitiboa, Irakaskuntzaren funtzio soziala eta ikaskuntza prozesuaren kontzepzioa Iturriak Psikologikoa, -Funtzio soziala -Irakaskuntza(espero dana) ???? Ulerkorra Formazio integrala, Zeregina ???? -Exigentzia -Ebaluazioa, Marko Teorikoak ???? -Erlazio interaktiboak, Norberak bere ikasketaren prozesu kognitiboak erregulatzea ???? Ezagutza adierazgarriak prozedurazkoak baldintzazkoak, Ezagutza mota Curriculum zaharra Jarrerazkoa, Marko Teorikoak ???? Ebaluazio irizpideak, Psikologikoa ???? -Kontzepzioa -Ikaskuntza, Gelako kontextua ???? Dinamika, Norberaren ezaugarri kognitiboen ezagutza ???? Arreta Ulermena Oroimena, Arreta Ulermena Oroimena ???? Autoirudi kognitiboa, Ezagutza mota Curriculum zaharra Kontzeptuala, Aniztasunari erantzun Eraikitzailea ???? Irakasleak behar du, Estrategikoa ???? Irakaslea, IKASTE-IRAKASTE PROZESUA ???? Ezagutza mota, Ikasle eta irakaslearen rola ???? Kontutan hartu, -Ezagutzak -Pertzepzioa -Espektatibak ???? Zeregina, Irakaskuntzaren funtzio soziala eta ikaskuntza prozesuaren kontzepzioa Iturriak Epistemologikoa, Irakaslea ???? Gelako kontextua