Warning:
JavaScript is turned OFF. None of the links on this page will work until it is reactivated.
If you need help turning JavaScript On, click here.
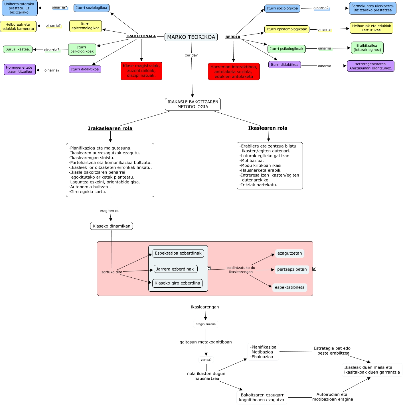
Este Cmap, tiene información relacionada con: Sin Título 1, Iturri epistemologikoak oinarria Helburuak eta edukiak ulertuz ikasi., ???? ikaslearengan eragin zuzena, Iturri didaktikoa oinarria? Homogeneitate trasmititzailea, -Bakoitzaren ezaugarri kognitiboaen ezagutza Autoirudian eta motibazioan eragina Ikasleak duen maila eta ikasitakoak duen garrantzia, ???? baldintzatuko du ikaslearengan ezagutzetan, Klaseko dinamikan sortuko dira Espektatiba ezberdinak, MARKO TEORIKOA TRADIZIONALA Iturri didaktikoa, MARKO TEORIKOA TRADIZIONALA Iturri soziologikoa, IRAKASLE BAKOITZAREN METODOLOGIA Irakaslearen rola -Planifikazioa eta malgutasuna. -Ikaslearen aurrezagutzak ezagutu. -Ikaslearengan sinistu. -Partehartzea eta komunikazioa bultzatu. -Ikasleek lor ditzaketen erronkak finkatu. -Ikasle bakoitzaren beharrei egokitutako ariketak planteatu. -Laguntza eskeini, orientabide gisa. -Autonomia bultzatu. -Giro egokia sortu., MARKO TEORIKOA BERRIA Iturri epistemologikoak, MARKO TEORIKOA BERRIA Iturri didaktikoa, -Planifikazioa eta malgutasuna. -Ikaslearen aurrezagutzak ezagutu. -Ikaslearengan sinistu. -Partehartzea eta komunikazioa bultzatu. -Ikasleek lor ditzaketen erronkak finkatu. -Ikasle bakoitzaren beharrei egokitutako ariketak planteatu. -Laguntza eskeini, orientabide gisa. -Autonomia bultzatu. -Giro egokia sortu. eragiten du Klaseko dinamikan, MARKO TEORIKOA zer da? IRAKASLE BAKOITZAREN METODOLOGIA, zer da? nola ikasten dugun hausnartzea -Bakoitzaren ezaugarri kognitiboaen ezagutza, -Planifikazioa -Motibazioa -Ebaluazioa Estrategia bat edo beste erabiltzea Ikasleak duen maila eta ikasitakoak duen garrantzia, MARKO TEORIKOA BERRIA Harreman interaktiboa, antolaketa soziala, edukien antolaketa, Iturri didaktikoa oinarria Hetrerogeneitatea. Aniztasunari erantzunez., Klaseko dinamikan sortuko dira Jarrera ezberdinak, MARKO TEORIKOA TRADIZIONALA Iturri psikologikoak, ???? baldintzatuko du ikaslearengan espektatibneta