Warning:
JavaScript is turned OFF. None of the links on this page will work until it is reactivated.
If you need help turning JavaScript On, click here.
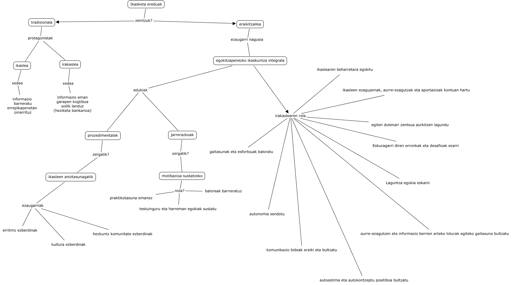
This Concept Map has information related to: 4. kapitulua (Iñigo Murgiondo, Iñigo Madrazo, Iñaki Olaetxea), prozedimentalak zergatik? ikasleen aniztasunagatik, ikasleen aniztasunagatik ezaugarriak erritmo ezberdinak, egokitzapenezko ikaskuntza integrala irakaslearen rola Eskuragarri diren erronkak eta desafioak ezarri, ikasleen aniztasunagatik ezaugarriak kultura ezberdinak, egokitzapenezko ikaskuntza integrala irakaslearen rola Laguntza egokia eskaini, egokitzapenezko ikaskuntza integrala irakaslearen rola egiten dutenari zentsua aurkitzen lagundu, egokitzapenezko ikaskuntza integrala irakaslearen rola gaitasunak eta esfortsuak baloratu, egokitzapenezko ikaskuntza integrala irakaslearen rola autoestima eta autokontzeptu positiboa bultzatu, jarrerazkoak zergatik? motibazioa sustatzeko, motibazioa sustatzeko nola? praktikotasuna emanez