Warning:
JavaScript is turned OFF. None of the links on this page will work until it is reactivated.
If you need help turning JavaScript On, click here.
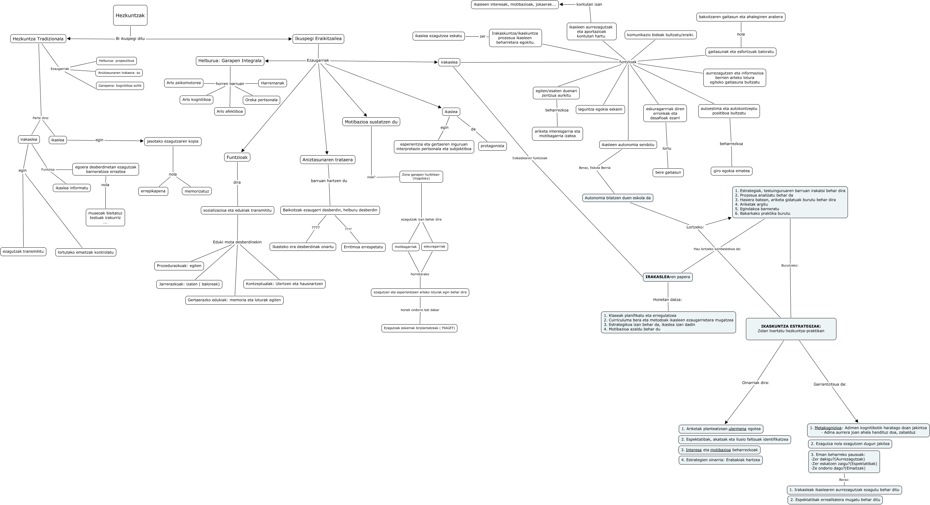
Este Cmap, tiene información relacionada con: Mapa Kontzeptuala (Amaia, Jessica eta Maitane Olatz), egoera desberdinetan ezagutzak barneratzea erraztea nola museoak bisitatuz testuak irakurriz ..., Hezkuntzak Bi ikuspegi ditu Hezkuntza Tradizionala, ikaslea da protagonista, IKASKUNTZA ESTRATEGIAK: Zelan txertatu hezkuntza-praktikan Lortzeko: 1. Estrategiak, testuinguruaren barruan irakatsi behar dira 2. Prozesua analizatu behar da 3. Hasiera batean, ariketa gidatuak burutu behar dira 4. Ariketak argitu 5. Egindakoa barneratu 6. Bakarkako praktika burutu, ikasleen aurrezagutzak eta aportazioak kontutan hartu. kontutan izan ikasleen interesak, motibazioak, jokaerak..., sozializazioa eta edukiak transmititu Eduki mota desberdinekin Prozedurazkoak: egiten, irakaslea funtzioak egiten/esaten duenari zentzua aurkitu, Zona garapen hurbilean (Vygotsky) ezagutzak izan behar dira eskuragarriak, eskuragarrriak diren erronkak eta desafioak ezarri lortu bere gaitasun, irakaslea funtzioak eskuragarrriak diren erronkak eta desafioak ezarri, ikasleen autonomia sendotu Beraz, Eskola Berria Autonomia bilatzen duen eskola da, Irakaskuntza/ikaskuntza prozesua ikasleen beharretara egokitu. zer ikaslea ezagutzea eskatu, Motibazioa sustatzen du nola? Zona garapen hurbilean (Vygotsky), jasotako ezagutzaren kopia nola memorizatuz, Autonomia bilatzen duen eskola da Lortzeko: 1. Estrategiak, testuinguruaren barruan irakatsi behar dira 2. Prozesua analizatu behar da 3. Hasiera batean, ariketa gidatuak burutu behar dira 4. Ariketak argitu 5. Egindakoa barneratu 6. Bakarkako praktika burutu, Baikoitzak ezaugarri desberdin, helburu desberdin ???? Ikasteko era desberdinak onartu, motibagarriak horretarako ezagutzen eta esperientzeen arteko loturak egin behar dira, irakaslea funtzioak autoestima eta autokontzeptu positiboa bultzatu, jasotako ezagutzaren kopia nola errepikapena, Hezkuntza Tradizionala Parte dira: irakaslea