Warning:
JavaScript is turned OFF. None of the links on this page will work until it is reactivated.
If you need help turning JavaScript On, click here.
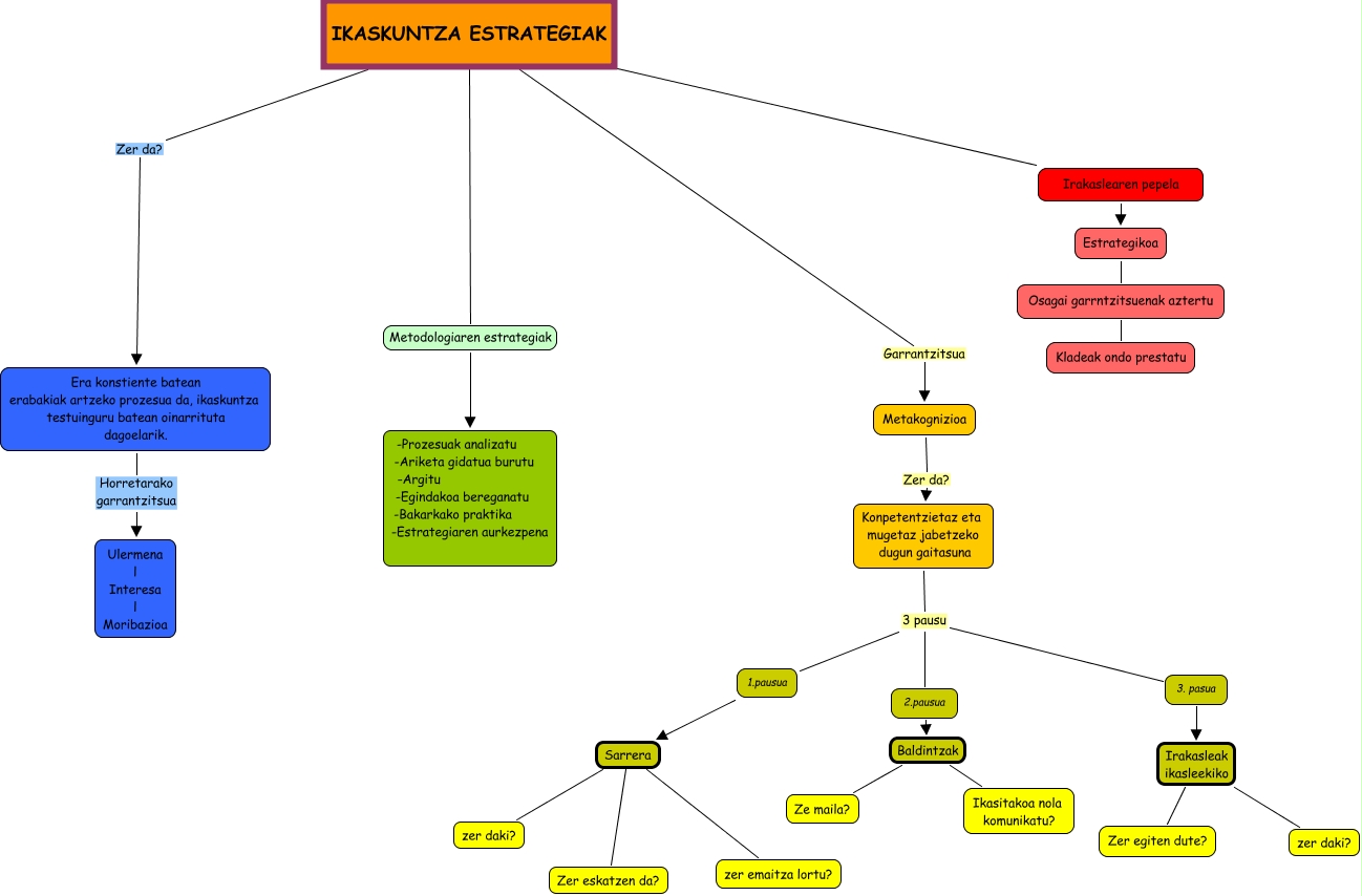
Este Cmap, tiene información relacionada con: Estrategiak(Amets, Oihan eta Jone), 1.pausua Sarrera zer emaitza lortu?, 2.pausua Baldintzak Ze maila?, IKASKUNTZA ESTRATEGIAK Zer da? Era konstiente batean erabakiak artzeko prozesua da, ikaskuntza testuinguru batean oinarrituta dagoelarik., 3. pasua Irakasleak ikasleekiko zer daki?, Estrategikoa Osagai garrntzitsuenak aztertu Kladeak ondo prestatu, Metakognizioa Zer da? Konpetentzietaz eta mugetaz jabetzeko dugun gaitasuna, Era konstiente batean erabakiak artzeko prozesua da, ikaskuntza testuinguru batean oinarrituta dagoelarik. Horretarako garrantzitsua Ulermena l Interesa l Moribazioa, 1.pausua Sarrera zer daki?, 3. pasua Irakasleak ikasleekiko Zer egiten dute?, 1.pausua Sarrera Zer eskatzen da?, Konpetentzietaz eta mugetaz jabetzeko dugun gaitasuna 3 pausu 1.pausua, 2.pausua Baldintzak Ikasitakoa nola komunikatu?, IKASKUNTZA ESTRATEGIAK Garrantzitsua Metakognizioa, IKASKUNTZA ESTRATEGIAK Metodologiaren estrategiak -Prozesuak analizatu -Ariketa gidatua burutu -Argitu -Egindakoa bereganatu -Bakarkako praktika -Estrategiaren aurkezpena, Konpetentzietaz eta mugetaz jabetzeko dugun gaitasuna 3 pausu 3. pasua, IKASKUNTZA ESTRATEGIAK Irakaslearen pepela Estrategikoa, Konpetentzietaz eta mugetaz jabetzeko dugun gaitasuna 3 pausu 2.pausua