Warning:
JavaScript is turned OFF. None of the links on this page will work until it is reactivated.
If you need help turning JavaScript On, click here.
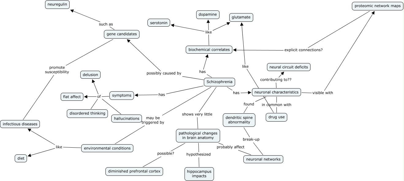
This Concept Map, created with IHMC CmapTools, has information related to: CTsFirstMapOfSchizophrenia, neuronal characteristics found dendritic spine abnormality, biochemical correlates like serotonin, environmental conditions like diet, proteomic network maps explicit connections? biochemical correlates, Schizophrenia may be triggered by environmental conditions, neuronal characteristics in common with drug use, neuronal characteristics visible with proteomic network maps, symptoms of disordered thinking, environmental conditions like infectious diseases, gene candidates promote susceptibility infectious diseases, biochemical correlates like glutamate, symptoms of hallucinations, neuronal characteristics contributing to?? neural circuit deficits, drug use like glutamate, Schizophrenia shows very little pathological changes in brain anatomy, biochemical correlates like dopamine, symptoms of delusion, dendritic spine abnormality break-up neuronal networks, pathological changes in brain anatomy possible? diminished prefrontal cortex, Schizophrenia possibly caused by gene candidates