Warning:
JavaScript is turned OFF. None of the links on this page will work until it is reactivated.
If you need help turning JavaScript On, click here.
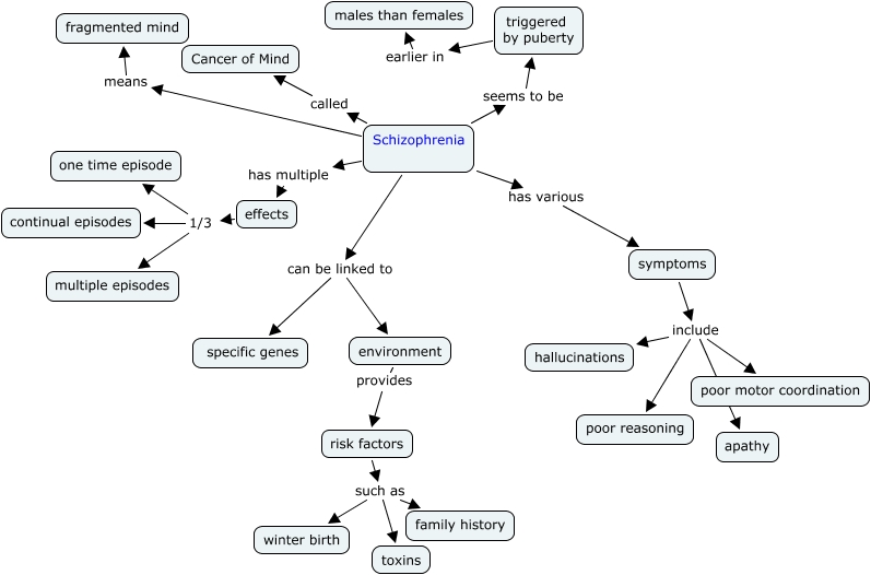
This Concept Map, created with IHMC CmapTools, has information related to: SPH workshop, Schizophrenia can be linked to environment, Schizophrenia has multiple effects, symptoms include hallucinations, Schizophrenia seems to be triggered by puberty, triggered by puberty earlier in males than females, symptoms include poor motor coordination, Schizophrenia called Cancer of Mind, symptoms include poor reasoning, symptoms include apathy, risk factors such as family history, risk factors such as winter birth, effects 1/3 one time episode, Schizophrenia has various symptoms, effects 1/3 multiple episodes, environment provides risk factors, effects 1/3 continual episodes, Schizophrenia means fragmented mind, Schizophrenia can be linked to specific genes, risk factors such as toxins