Warning:
JavaScript is turned OFF. None of the links on this page will work until it is reactivated.
If you need help turning JavaScript On, click here.
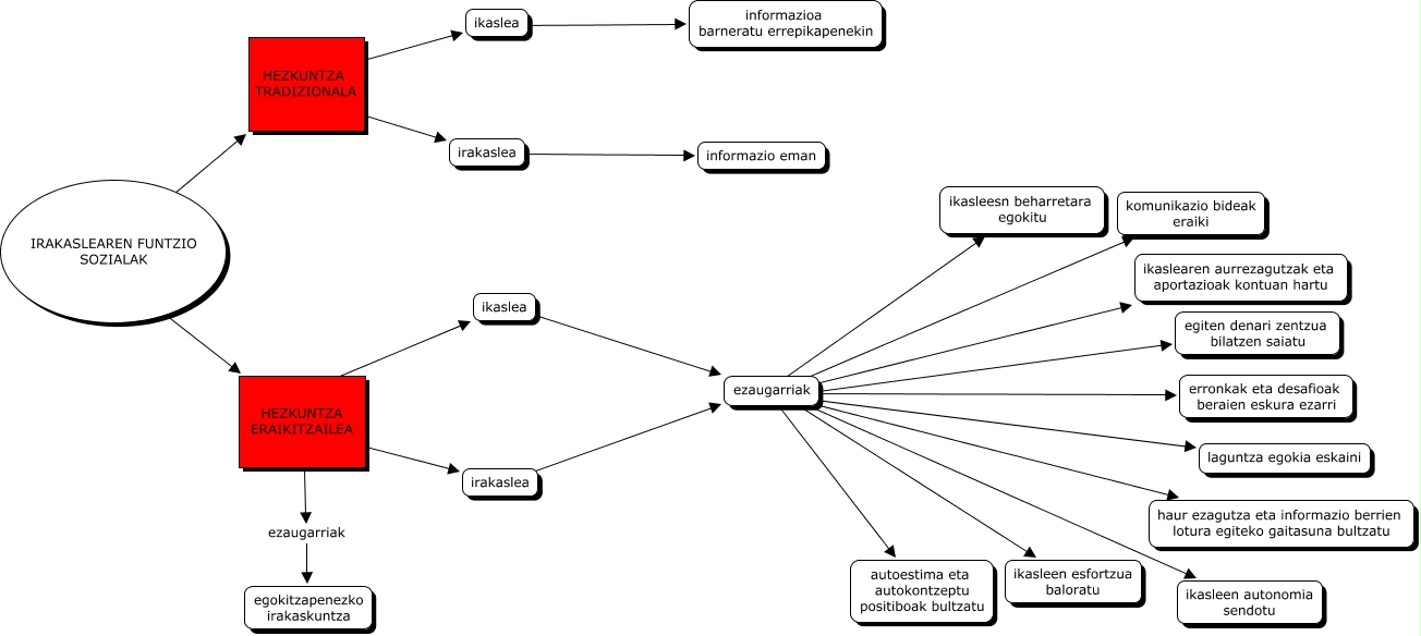
Este Cmap, tiene información relacionada con: irakaslearen funtzio sozialak (egoitz, zuhaitz, alfonso), ezaugarriak ???? komunikazio bideak eraiki, HEZKUNTZA ERAIKITZAILEA ezaugarriak egokitzapenezko irakaskuntza, ezaugarriak ???? autoestima eta autokontzeptu positiboak bultzatu, ezaugarriak ???? ikasleesn beharretara egokitu, HEZKUNTZA TRADIZIONALA ???? irakaslea, HEZKUNTZA TRADIZIONALA ???? ikaslea, HEZKUNTZA ERAIKITZAILEA ???? irakaslea, HEZKUNTZA ERAIKITZAILEA ???? ikaslea, ikaslea ???? informazioa barneratu errepikapenekin, ezaugarriak ???? egiten denari zentzua bilatzen saiatu, IRAKASLEAREN FUNTZIO SOZIALAK ???? HEZKUNTZA ERAIKITZAILEA, IRAKASLEAREN FUNTZIO SOZIALAK ???? HEZKUNTZA TRADIZIONALA, ezaugarriak ???? laguntza egokia eskaini, ikaslea ???? ezaugarriak, ezaugarriak ???? ikasleen autonomia sendotu, ezaugarriak ???? haur ezagutza eta informazio berrien lotura egiteko gaitasuna bultzatu, ezaugarriak ???? erronkak eta desafioak beraien eskura ezarri, irakaslea ???? informazio eman, irakaslea ???? ezaugarriak, ezaugarriak ???? ikaslearen aurrezagutzak eta aportazioak kontuan hartu