Warning:
JavaScript is turned OFF. None of the links on this page will work until it is reactivated.
If you need help turning JavaScript On, click here.
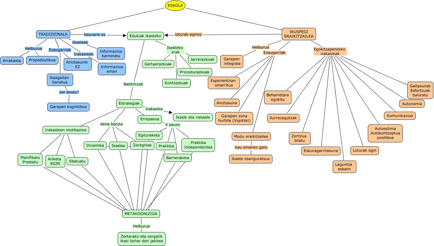
Este Cmap, tiene información relacionada con: kap2,kap4,monereo.(Monika Arratibel, Maialen Azkue, Ainhoa Garcia), TRADIZIONALA Helburua Arrakasta, Ikaslea ???? METAKOGNIZIOA, Errepasoa 4 pauso Barneraketa, Irakasleen motibazioa ???? Ebaluatu, IKUSPEGI ERAIKITZAILEA Egokitzapenezko irakasleak Autonomia, IKUSPEGI ERAIKITZAILEA Ezaugarriak Garapen zona hurbila (Vigotski), IKUSPEGI ERAIKITZAILEA Egokitzapenezko irakasleak Laguntza eskaini, Estrategiak dena batuta Dinamika, Ikaslea ???? Zereginak, IKUSPEGI ERAIKITZAILEA loturak eginez Edukiak ikasteko, IKUSPEGI ERAIKITZAILEA Egokitzapenezko irakasleak Gaitasunak Esfortzuak baloratu, Estrategiak ???? Irakasleen motibazioa, Praktika ???? METAKOGNIZIOA, Estrategiak dena batuta Zereginak, Errepasoa 4 pauso Praktika Independentea, TRADIZIONALA Irakasleak Informazioa eman, ESKOLA ???? IKUSPEGI ERAIKITZAILEA, IKUSPEGI ERAIKITZAILEA Egokitzapenezko irakasleak Eskuragarritasuna, IKUSPEGI ERAIKITZAILEA Egokitzapenezko irakasleak Loturak egin, Edukiak ikasteko Baldintzak Estrategiak