Warning:
JavaScript is turned OFF. None of the links on this page will work until it is reactivated.
If you need help turning JavaScript On, click here.
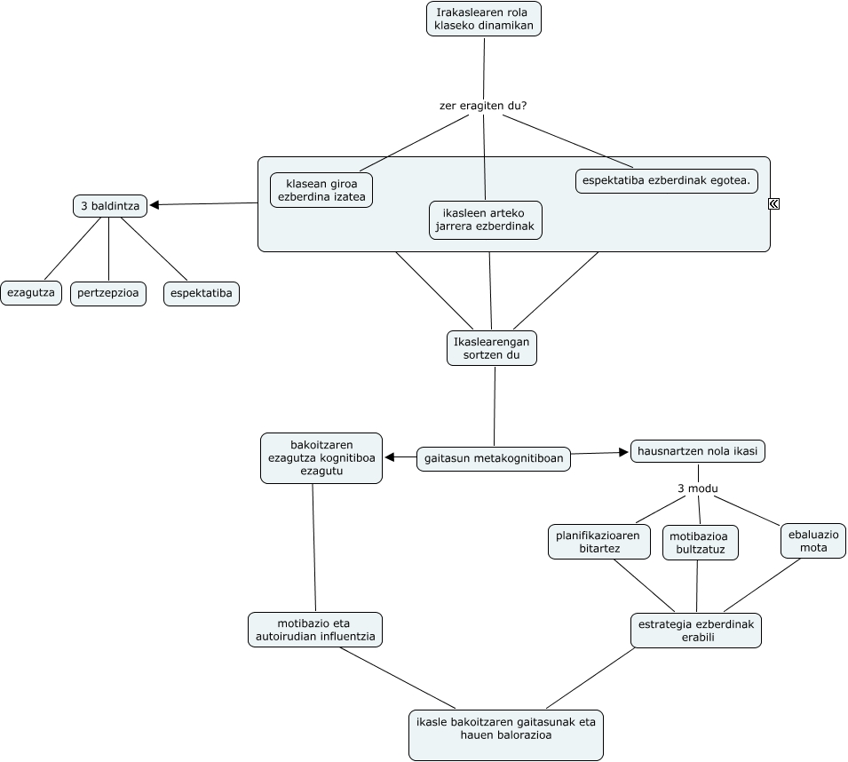
This Concept Map has information related to: Iban, andoni eta Josu, estrategia ezberdinak erabili ???? ebaluazio mota, Ikaslearengan sortzen du ???? gaitasun metakognitiboan, hausnartzen nola ikasi 3 modu planifikazioaren bitartez, planifikazioaren bitartez ???? estrategia ezberdinak erabili, 3 baldintza ???? ezagutza, 3 baldintza ???? pertzepzioa, motibazio eta autoirudian influentzia ???? ikasle bakoitzaren gaitasunak eta hauen balorazioa, Irakaslearen rola klaseko dinamikan zer eragiten du? espektatiba ezberdinak egotea., estrategia ezberdinak erabili ???? motibazioa bultzatuz, Ikaslearengan sortzen du ???? espektatiba ezberdinak egotea.