Warning:
JavaScript is turned OFF. None of the links on this page will work until it is reactivated.
If you need help turning JavaScript On, click here.
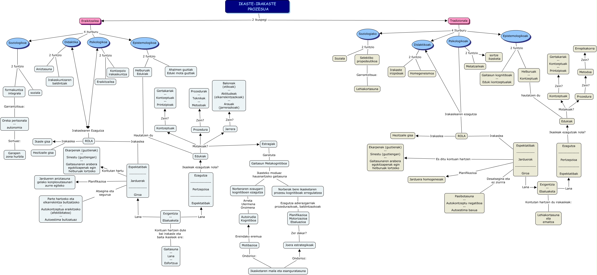
Este Cmap, tiene información relacionada con: Arantzazu Bedia, Maria Urbieta eta Miren Lamarain, Psikologikoak 2 funtzio Metatzaileak, Exigentzia -- Ebaluaketa Kontutan hartzen du irakasleak: Lehiakortasuna eta emaitza, Prozedura Zein? Prozedurak -- Teknikak -- Metodoak, Estragiak Garatuta Gaitasun Metakognitiboa, Kontzeptuak Zein? Gertakariak -- Kontzeptuak -- Printzipioak, Epistemologikoa 2 funtzio Helburuak Edukiak, Espektatibak ------------- Jarduerak -------------- Giroa Planifikazioa Jardueren aniztasuna gelako konplexutasunari aurre egiteko, Prozedura Zein? Metodoa, Edukiak Motakoak? Jarrera, Epistemologikoak 2 funtzio Gaitasun kognitiboak -- Eduki kontzeptualak, Psikologikoak Irakaslearen ezagutza ROLA, Didaktikoak 2 funtzio Irakaste irizpideak, Exigentzia -- Ebaluaketa Lana Espektatibak ------------- Jarduerak -------------- Giroa, Planifikazioa Motorizazioa Ebaluazioa Zer dakar? Joera estrategikoak, Didaktika Irakaslearen Ezagutza Psikologikoa, Edukiak Motakoak? Prozedura, Soziologiako 2 funtzio Selektibo propedeutikoa, Tradizionala 4 Iturburu Epistemologikoak, ROLA Irakaslea Espektatibak -------------- Jarduerak ---------------- Giroa, Epistemologikoa 2 funtzio Ahalmen guztiak Eduki mota guztiak