Warning:
JavaScript is turned OFF. None of the links on this page will work until it is reactivated.
If you need help turning JavaScript On, click here.
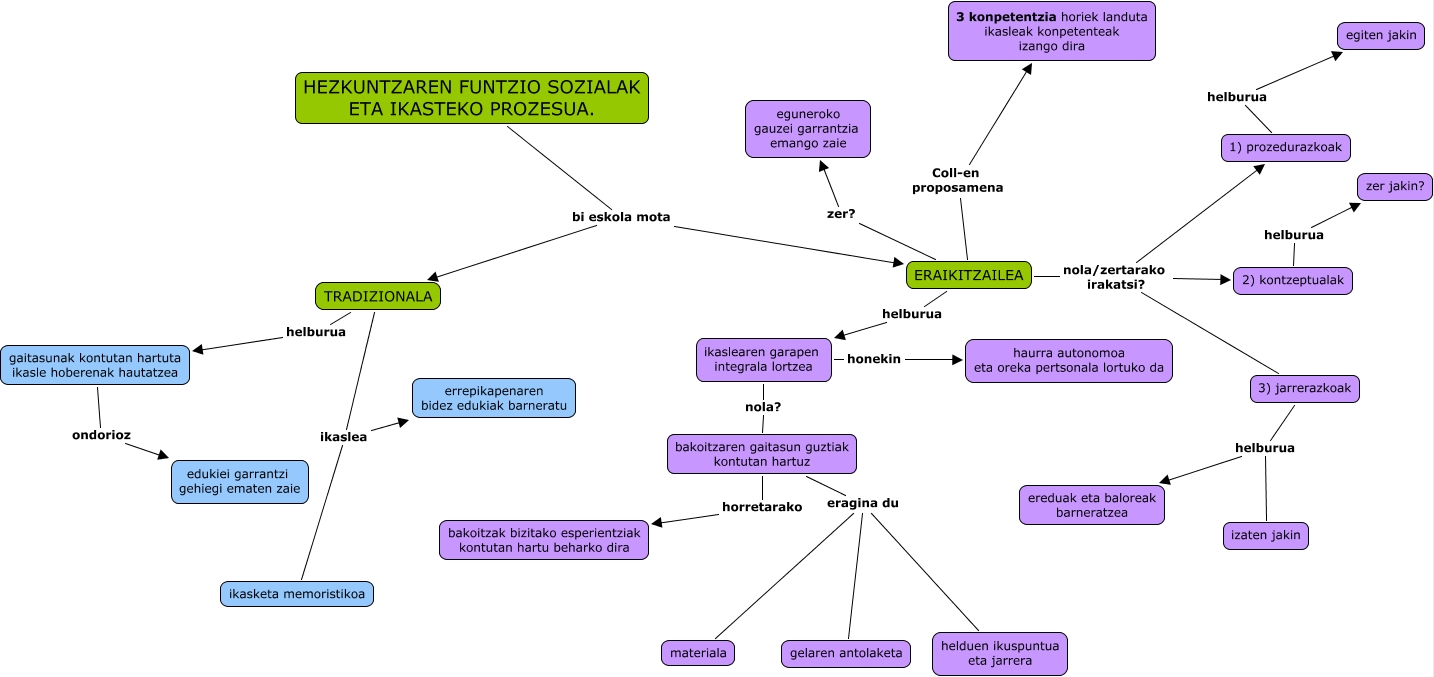
Este Cmap, tiene información relacionada con: T3.8 (I), ERAIKITZAILEA nola/zertarako irakatsi? 2) kontzeptualak, ERAIKITZAILEA Coll-en proposamena 3 konpetentzia horiek landuta ikasleak konpetenteak izango dira, ERAIKITZAILEA zer? eguneroko gauzei garrantzia emango zaie, TRADIZIONALA ikaslea ikasketa memoristikoa, ikaslearen garapen integrala lortzea honekin haurra autonomoa eta oreka pertsonala lortuko da, TRADIZIONALA helburua gaitasunak kontutan hartuta ikasle hoberenak hautatzea, 3) jarrerazkoak helburua izaten jakin, ikaslearen garapen integrala lortzea nola? bakoitzaren gaitasun guztiak kontutan hartuz, TRADIZIONALA ikaslea errepikapenaren bidez edukiak barneratu, 3) jarrerazkoak helburua ereduak eta baloreak barneratzea, 2) kontzeptualak helburua zer jakin?, bakoitzaren gaitasun guztiak kontutan hartuz horretarako bakoitzak bizitako esperientziak kontutan hartu beharko dira, ERAIKITZAILEA helburua ikaslearen garapen integrala lortzea, bakoitzaren gaitasun guztiak kontutan hartuz eragina du gelaren antolaketa, ERAIKITZAILEA nola/zertarako irakatsi? 1) prozedurazkoak, bakoitzaren gaitasun guztiak kontutan hartuz eragina du helduen ikuspuntua eta jarrera, gaitasunak kontutan hartuta ikasle hoberenak hautatzea ondorioz edukiei garrantzi gehiegi ematen zaie, bakoitzaren gaitasun guztiak kontutan hartuz eragina du materiala, ERAIKITZAILEA nola/zertarako irakatsi? 3) jarrerazkoak, 1) prozedurazkoak helburua egiten jakin