Warning:
JavaScript is turned OFF. None of the links on this page will work until it is reactivated.
If you need help turning JavaScript On, click here.
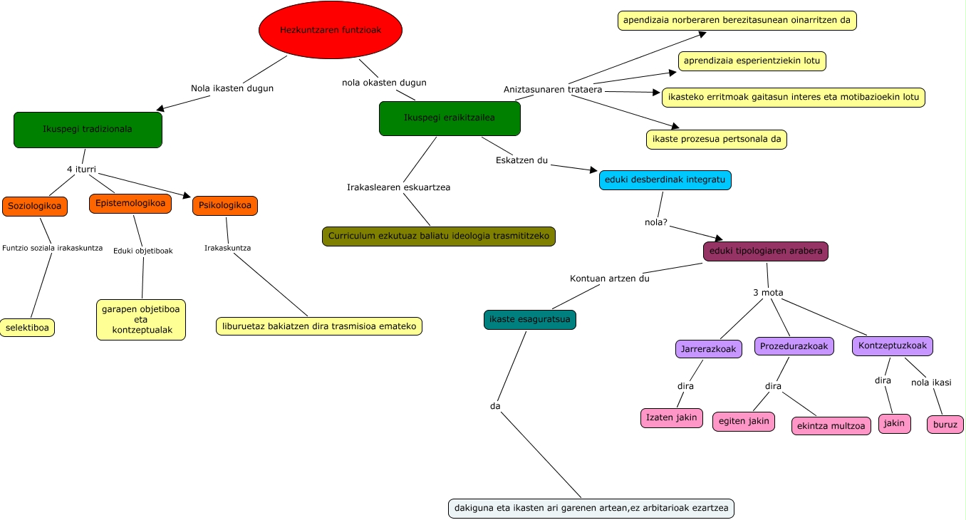
Este Cmap, tiene información relacionada con: Haizea martin, Psikologikoa Irakaskuntza liburuetaz bakiatzen dira trasmisioa emateko, Ikuspegi tradizionala 4 iturri Soziologikoa, Ikuspegi eraikitzailea Aniztasunaren trataera ikasteko erritmoak gaitasun interes eta motibazioekin lotu, Hezkuntzaren funtzioak Nola ikasten dugun Ikuspegi tradizionala, Hezkuntzaren funtzioak nola okasten dugun Ikuspegi eraikitzailea, Jarrerazkoak dira Izaten jakin, Prozedurazkoak dira egiten jakin, eduki tipologiaren arabera 3 mota Kontzeptuzkoak, Ikuspegi eraikitzailea Aniztasunaren trataera apendizaia norberaren berezitasunean oinarritzen da, Kontzeptuzkoak dira jakin, Epistemologikoa Eduki objetiboak garapen objetiboa eta kontzeptualak, Kontzeptuzkoak nola ikasi buruz, eduki tipologiaren arabera 3 mota Jarrerazkoak, Ikuspegi eraikitzailea Aniztasunaren trataera aprendizaia esperientziekin lotu, Ikuspegi eraikitzailea Irakaslearen eskuartzea Curriculum ezkutuaz baliatu ideologia trasmititzeko, Ikuspegi eraikitzailea Eskatzen du eduki desberdinak integratu, Soziologikoa Funtzio soziala irakaskuntza selektiboa, Ikuspegi tradizionala 4 iturri Epistemologikoa, eduki tipologiaren arabera 3 mota Prozedurazkoak, eduki desberdinak integratu nola? eduki tipologiaren arabera