Warning:
JavaScript is turned OFF. None of the links on this page will work until it is reactivated.
If you need help turning JavaScript On, click here.
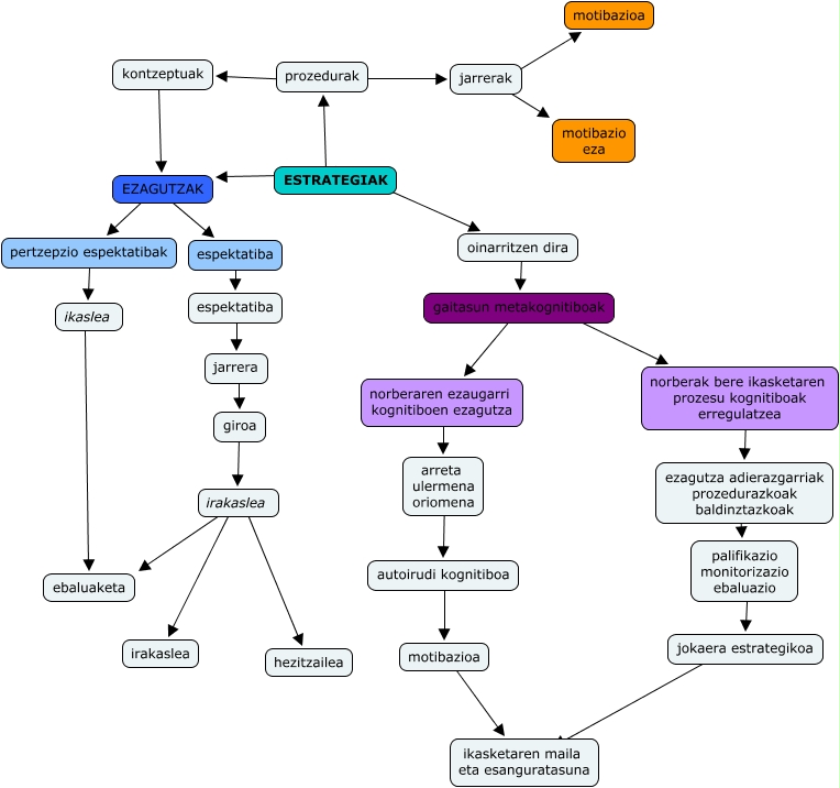
This Concept Map has information related to: jon artaraz , ania elosegui, araitz angulo, jokaera estrategikoa ???? ????, espektatiba ???? jarrera, giroa ???? irakaslea, oinarritzen dira ???? gaitasun metakognitiboak, EZAGUTZAK ???? pertzepzio espektatibak, norberak bere ikasketaren prozesu kognitiboak erregulatzea ???? ezagutza adierazgarriak prozedurazkoak baldinztazkoak, gaitasun metakognitiboak ???? norberaren ezaugarri kognitiboen ezagutza, jarrera ???? giroa, palifikazio monitorizazio ebaluazio ???? jokaera estrategikoa, jarrerak ???? motibazio eza