Warning:
JavaScript is turned OFF. None of the links on this page will work until it is reactivated.
If you need help turning JavaScript On, click here.
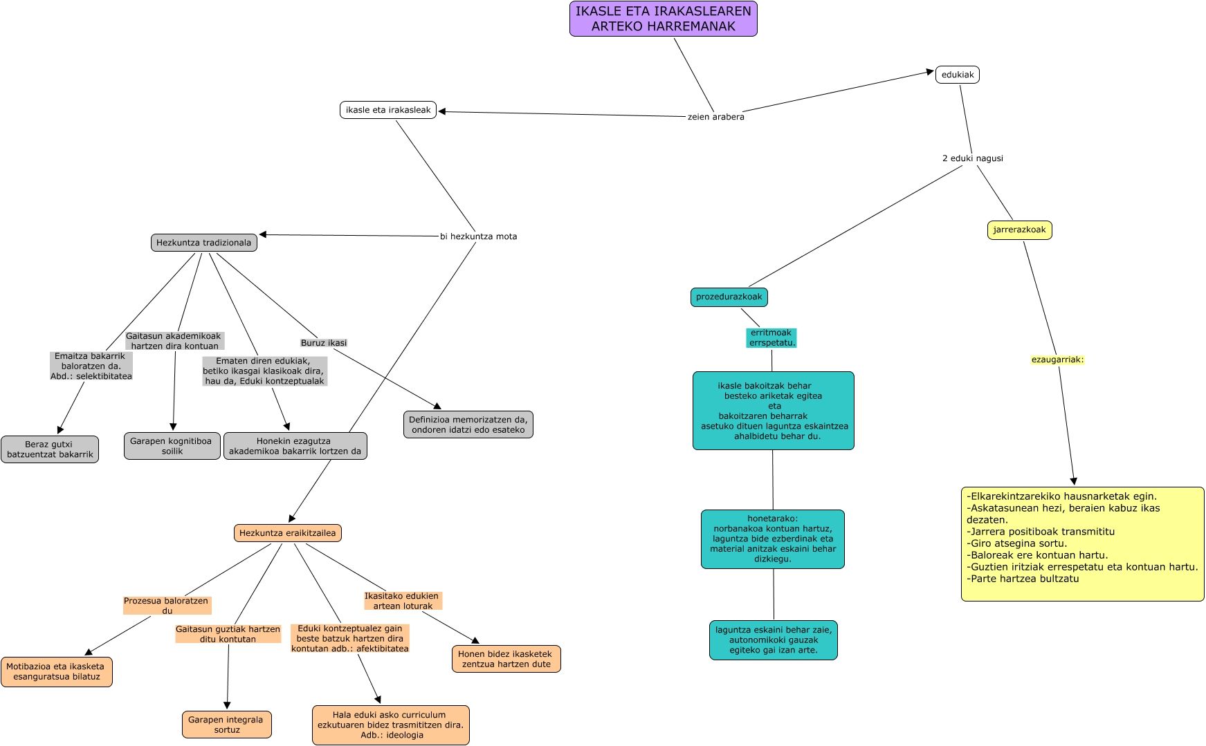
Este Cmap, tiene información relacionada con: T3.6 Iban, Andoni eta Iosu II, jarrerazkoak ezaugarriak: -Elkarekintzarekiko hausnarketak egin. -Askatasunean hezi, beraien kabuz ikas dezaten. -Jarrera positiboak transmititu -Giro atsegina sortu. -Baloreak ere kontuan hartu. -Guztien iritziak errespetatu eta kontuan hartu. -Parte hartzea bultzatu, prozedurazkoak erritmoak errspetatu. laguntza eskaini behar zaie, autonomikoki gauzak egiteko gai izan arte., Hezkuntza tradizionala Ematen diren edukiak, betiko ikasgai klasikoak dira, hau da, Eduki kontzeptualak Honekin ezagutza akademikoa bakarrik lortzen da, IKASLE ETA IRAKASLEAREN ARTEKO HARREMANAK zeien arabera edukiak, IKASLE ETA IRAKASLEAREN ARTEKO HARREMANAK zeien arabera ikasle eta irakasleak, edukiak 2 eduki nagusi jarrerazkoak, ikasle eta irakasleak bi hezkuntza mota Hezkuntza eraikitzailea, Hezkuntza eraikitzailea Prozesua baloratzen du Motibazioa eta ikasketa esanguratsua bilatuz, Hezkuntza eraikitzailea Gaitasun guztiak hartzen ditu kontutan Garapen integrala sortuz, Hezkuntza tradizionala Emaitza bakarrik baloratzen da. Abd.: selektibitatea Beraz gutxi batzuentzat bakarrik, Hezkuntza eraikitzailea Ikasitako edukien artean loturak Honen bidez ikasketek zentzua hartzen dute, Hezkuntza tradizionala Gaitasun akademikoak hartzen dira kontuan Garapen kognitiboa soilik, ikasle eta irakasleak bi hezkuntza mota Hezkuntza tradizionala, Hezkuntza eraikitzailea Eduki kontzeptualez gain beste batzuk hartzen dira kontutan adb.: afektibitatea Hala eduki asko curriculum ezkutuaren bidez trasmititzen dira. Adb.: ideologia, Hezkuntza tradizionala Buruz ikasi Definizioa memorizatzen da, ondoren idatzi edo esateko, edukiak 2 eduki nagusi prozedurazkoak