Warning:
JavaScript is turned OFF. None of the links on this page will work until it is reactivated.
If you need help turning JavaScript On, click here.
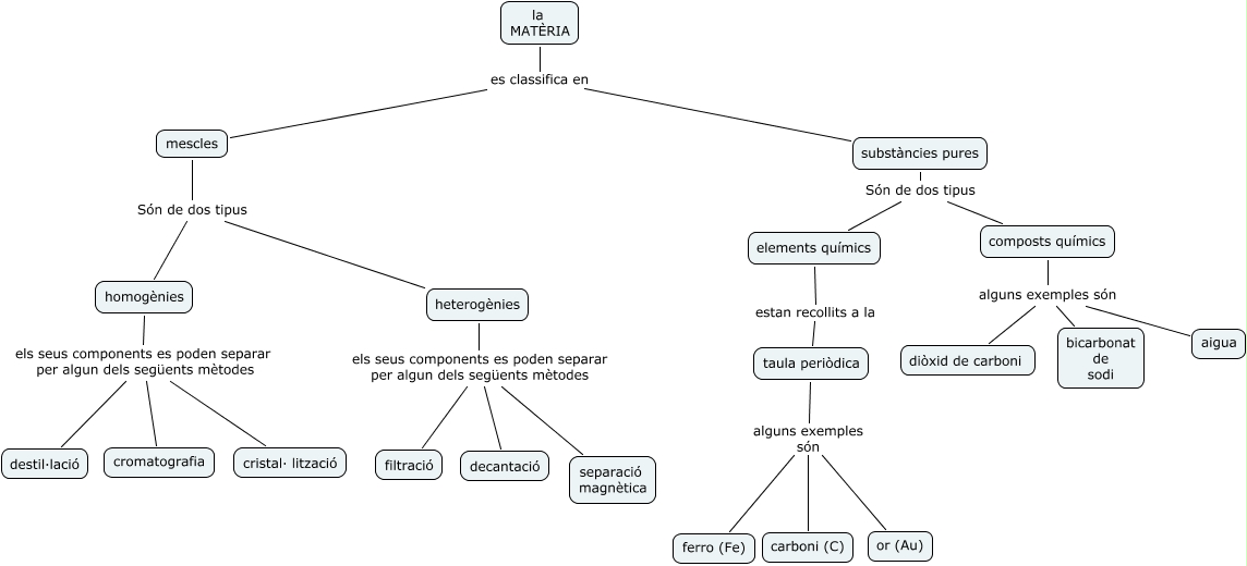
Este Cmap, tiene información relacionada con: la matèria, composts químics alguns exemples són diòxid de carboni, taula periòdica alguns exemples són or (Au), substàncies pures Són de dos tipus elements químics, heterogènies els seus components es poden separar per algun dels següents mètodes separació magnètica, composts químics alguns exemples són aigua, substàncies pures Són de dos tipus composts químics, homogènies els seus components es poden separar per algun dels següents mètodes cristal· lització, heterogènies els seus components es poden separar per algun dels següents mètodes filtració, homogènies els seus components es poden separar per algun dels següents mètodes destil·lació, homogènies els seus components es poden separar per algun dels següents mètodes cromatografia, elements químics estan recollits a la taula periòdica, taula periòdica alguns exemples són carboni (C), mescles Són de dos tipus heterogènies, taula periòdica alguns exemples són ferro (Fe), heterogènies els seus components es poden separar per algun dels següents mètodes decantació, composts químics alguns exemples són bicarbonat de sodi, <math xmlns="http://www.w3.org/1998/Math/MathML"> <mrow> <mtext> la 
MATÈRIA </mtext> </mrow> </math> es classifica en mescles, mescles Són de dos tipus homogènies, <math xmlns="http://www.w3.org/1998/Math/MathML"> <mrow> <mtext> la 
MATÈRIA </mtext> </mrow> </math> es classifica en substàncies pures