Warning:
JavaScript is turned OFF. None of the links on this page will work until it is reactivated.
If you need help turning JavaScript On, click here.
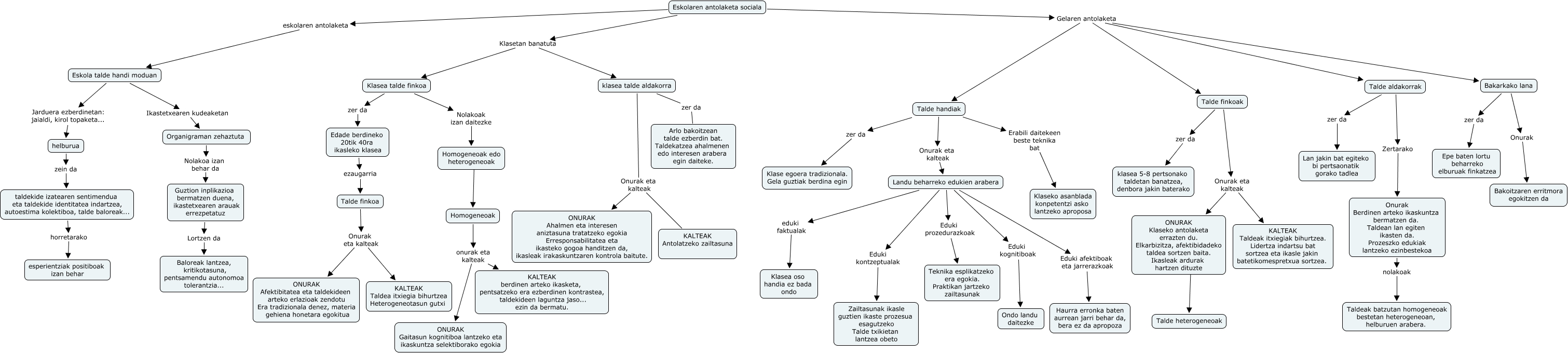
Este Cmap, tiene información relacionada con: t3.5 klase antolaketa soziala, Talde finkoak Onurak eta kalteak KALTEAK Taldeak itxiegiak bihurtzea. Lidertza indartsu bat sortzea eta ikasle jakin batetikomespretxua sortzea., klasea talde aldakorra Onurak eta kalteak ONURAK Ahalmen eta interesen aniztasuna tratatzeko egokia Erresponsabilitatea eta ikasteko gogoa handitzen da, ikasleak irakaskuntzaren kontrola baitute., Eskolaren antolaketa sociala Gelaren antolaketa Talde aldakorrak, Organigraman zehaztuta Nolakoa izan behar da Guztion inplikazioa bermatzen duena, ikastetxearen arauak errezpetatuz, Eskola talde handi moduan Ikastetxearen kudeaketan Organigraman zehaztuta, Eskolaren antolaketa sociala Gelaren antolaketa Bakarkako lana, Landu beharreko edukien arabera eduki faktualak Klasea oso handia ez bada ondo, Talde handiak Onurak eta kalteak Landu beharreko edukien arabera, ONURAK Klaseko antolaketa errazten du. Elkarbizitza, afektibidadeko taldea sortzen baita. Ikasleak ardurak hartzen dituzte Horretarako Talde heterogeneoak, helburua zein da taldekide izatearen sentimendua eta taldekide identitatea indartzea, autoestima kolektiboa, talde baloreak..., Eskolaren antolaketa sociala Gelaren antolaketa Talde handiak, Landu beharreko edukien arabera Eduki prozedurazkoak Teknika esplikatzeko era egokia. Praktikan jartzeko zailtasunak, Talde finkoa Onurak eta kalteak KALTEAK Taldea itxiegia bihurtzea Heterogeneotasun gutxi, klasea talde aldakorra Onurak eta kalteak KALTEAK Antolatzeko zailtasuna, Landu beharreko edukien arabera Eduki kognitiboak Ondo landu daitezke, Klasea talde finkoa zer da Edade berdineko 20tik 40ra ikasleko klasea, Talde finkoak Onurak eta kalteak ONURAK Klaseko antolaketa errazten du. Elkarbizitza, afektibidadeko taldea sortzen baita. Ikasleak ardurak hartzen dituzte, klasea talde aldakorra zer da Arlo bakoitzean talde ezberdin bat. Taldekatzea ahalmenen edo interesen arabera egin daiteke., Talde finkoak zer da klasea 5-8 pertsonako taldetan banatzea, denbora jakin baterako, Homogeneoak onurak eta kalteak KALTEAK berdinen arteko ikasketa, pentsatzeko era ezberdinen kontrastea, taldekideen laguntza jaso... ezin da bermatu.