Warning:
JavaScript is turned OFF. None of the links on this page will work until it is reactivated.
If you need help turning JavaScript On, click here.
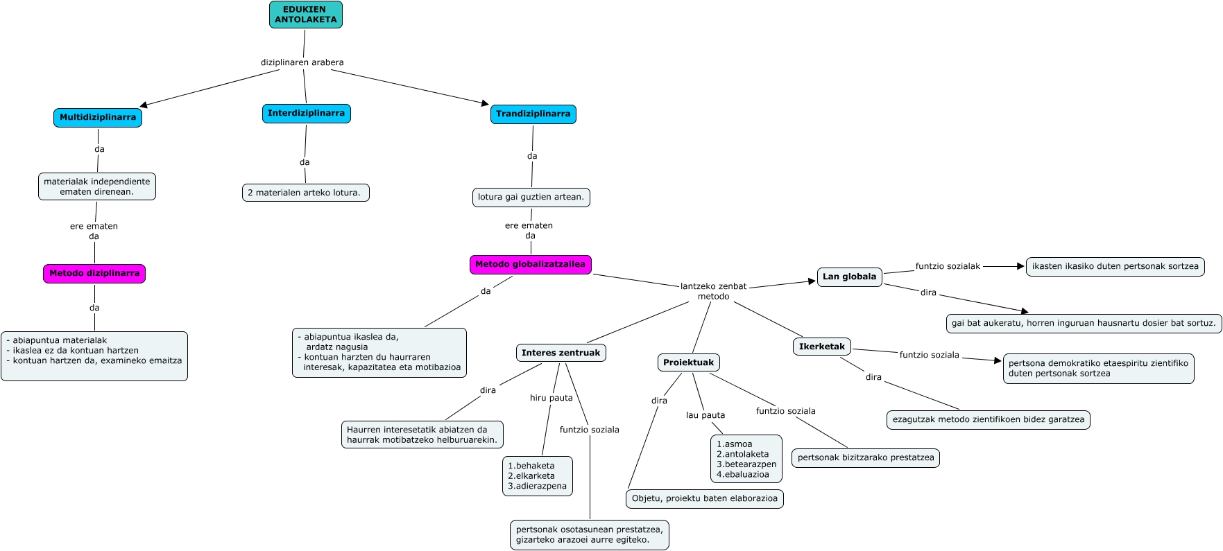
This Concept Map has information related to: meritxel. maialen eta nerea, Metodo diziplinarra da - abiapuntua materialak - ikaslea ez da kontuan hartzen - kontuan hartzen da, examineko emaitza, Trandiziplinarra da lotura gai guztien artean., Metodo globalizatzailea lantzeko zenbat metodo Interes zentruak, Lan globala dira gai bat aukeratu, horren inguruan hausnartu dosier bat sortuz., Interes zentruak hiru pauta 1.behaketa 2.elkarketa 3.adierazpena, Proiektuak lau pauta 1.asmoa 2.antolaketa 3.betearazpen 4.ebaluazioa, Lan globala funtzio sozialak ikasten ikasiko duten pertsonak sortzea, Metodo globalizatzailea da - abiapuntua ikaslea da, ardatz nagusia - kontuan harzten du haurraren interesak, kapazitatea eta motibazioa, EDUKIEN ANTOLAKETA diziplinaren arabera Trandiziplinarra, Multidiziplinarra da materialak independiente ematen direnean.