Warning:
JavaScript is turned OFF. None of the links on this page will work until it is reactivated.
If you need help turning JavaScript On, click here.
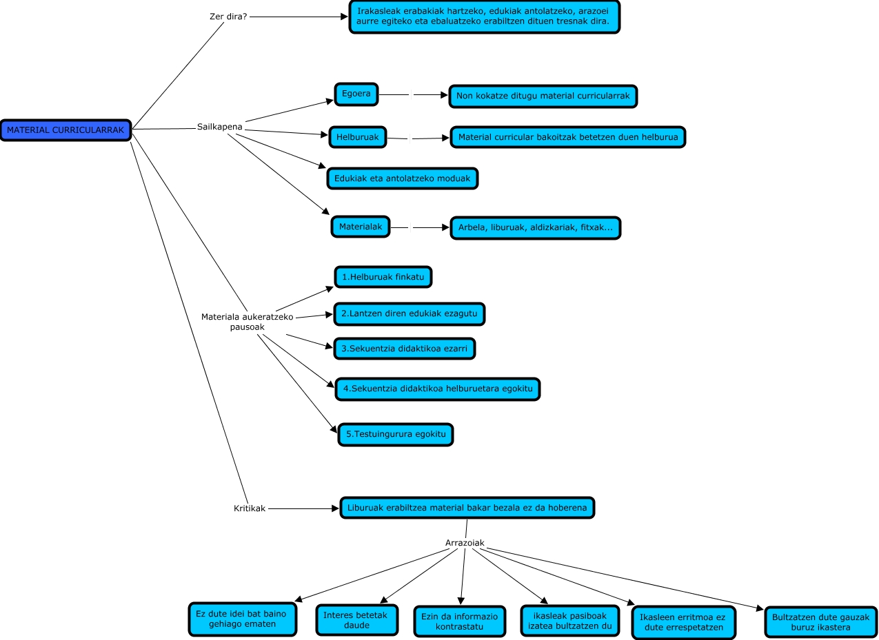
This Concept Map has information related to: lorena, miriam,araitz,itsaso, Helburuak Material curricular bakoitzak betetzen duen helburua, Liburuak erabiltzea material bakar bezala ez da hoberena Arrazoiak ikasleak pasiboak izatea bultzatzen du, Liburuak erabiltzea material bakar bezala ez da hoberena Arrazoiak Ez dute idei bat baino gehiago ematen, Liburuak erabiltzea material bakar bezala ez da hoberena Arrazoiak Ezin da informazio kontrastatu, Liburuak erabiltzea material bakar bezala ez da hoberena Arrazoiak Interes betetak daude, Egoera Non kokatze ditugu material curricularrak, Liburuak erabiltzea material bakar bezala ez da hoberena Arrazoiak Ikasleen erritmoa ez dute errespetatzen, MATERIAL CURRICULARRAK Kritikak Liburuak erabiltzea material bakar bezala ez da hoberena, Materialak Arbela, liburuak, aldizkariak, fitxak..., MATERIAL CURRICULARRAK Sailkapena Edukiak eta antolatzeko moduak