Warning:
JavaScript is turned OFF. None of the links on this page will work until it is reactivated.
If you need help turning JavaScript On, click here.
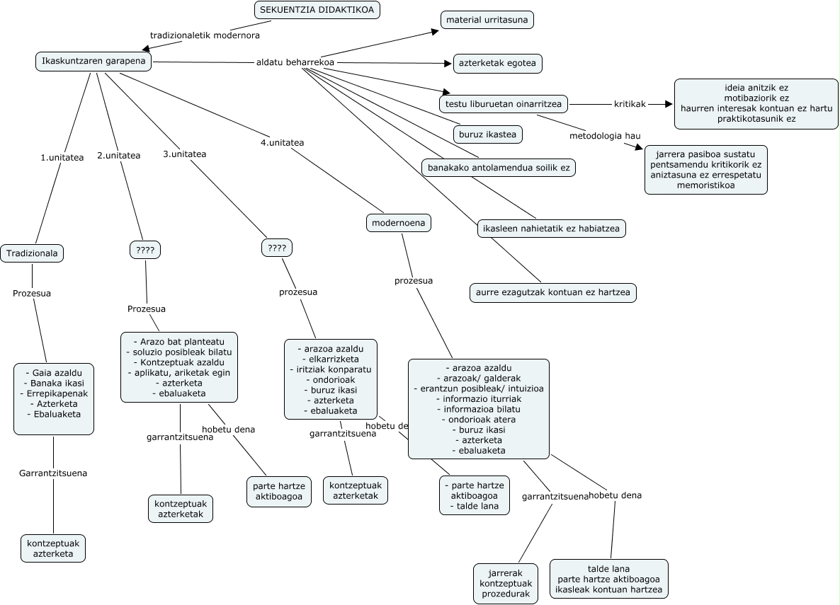
This Concept Map has information related to: ainhoa ta julene.ez ikusi, - Arazo bat planteatu - soluzio posibleak bilatu - Kontzeptuak azaldu - aplikatu, ariketak egin - azterketa - ebaluaketa garrantzitsuena kontzeptuak azterketak, Ikaskuntzaren garapena aldatu beharrekoa material urritasuna, - arazoa azaldu - arazoak/ galderak - erantzun posibleak/ intuizioa - informazio iturriak - informazioa bilatu - ondorioak atera - buruz ikasi - azterketa - ebaluaketa garrantzitsuena jarrerak kontzeptuak prozedurak, Ikaskuntzaren garapena 2.unitatea ????, Ikaskuntzaren garapena aldatu beharrekoa banakako antolamendua soilik ez, Ikaskuntzaren garapena aldatu beharrekoa testu liburuetan oinarritzea, Ikaskuntzaren garapena aldatu beharrekoa buruz ikastea, Ikaskuntzaren garapena 4.unitatea modernoena, ???? prozesua - arazoa azaldu - elkarrizketa - iritziak konparatu - ondorioak - buruz ikasi - azterketa - ebaluaketa, Ikaskuntzaren garapena aldatu beharrekoa ikasleen nahietatik ez habiatzea