Warning:
JavaScript is turned OFF. None of the links on this page will work until it is reactivated.
If you need help turning JavaScript On, click here.
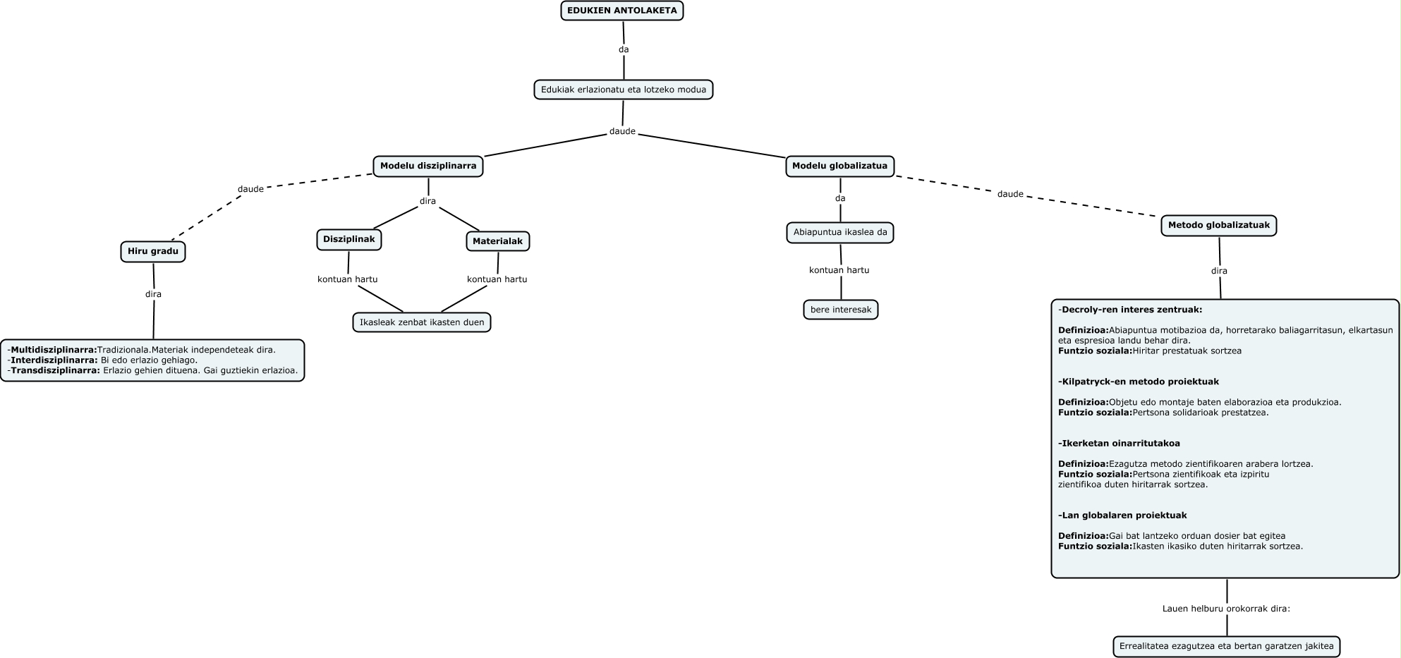
This Concept Map has information related to: Araitz, Itsaso, Miriam, Lorena, -Decroly-ren interes zentruak: Definizioa:Abiapuntua motibazioa da, horretarako baliagarritasun, elkartasun eta espresioa landu behar dira. Funtzio soziala:Hiritar prestatuak sortzea -Kilpatryck-en metodo proiektuak Definizioa:Objetu edo montaje baten elaborazioa eta produkzioa. Funtzio soziala:Pertsona solidarioak prestatzea. -Ikerketan oinarritutakoa Definizioa:Ezagutza metodo zientifikoaren arabera lortzea. Funtzio soziala:Pertsona zientifikoak eta izpiritu zientifikoa duten hiritarrak sortzea. -Lan globalaren proiektuak Definizioa:Gai bat lantzeko orduan dosier bat egitea Funtzio soziala:Ikasten ikasiko duten hiritarrak sortzea. Lauen helburu orokorrak dira: Errealitatea ezagutzea eta bertan garatzen jakitea, Modelu disziplinarra dira Disziplinak, Modelu disziplinarra daude Hiru gradu, Disziplinak kontuan hartu Ikasleak zenbat ikasten duen, Edukiak erlazionatu eta lotzeko modua daude Modelu disziplinarra, EDUKIEN ANTOLAKETA da Edukiak erlazionatu eta lotzeko modua, Modelu disziplinarra dira Materialak, Abiapuntua ikaslea da kontuan hartu bere interesak, Metodo globalizatuak dira -Decroly-ren interes zentruak: Definizioa:Abiapuntua motibazioa da, horretarako baliagarritasun, elkartasun eta espresioa landu behar dira. Funtzio soziala:Hiritar prestatuak sortzea -Kilpatryck-en metodo proiektuak Definizioa:Objetu edo montaje baten elaborazioa eta produkzioa. Funtzio soziala:Pertsona solidarioak prestatzea. -Ikerketan oinarritutakoa Definizioa:Ezagutza metodo zientifikoaren arabera lortzea. Funtzio soziala:Pertsona zientifikoak eta izpiritu zientifikoa duten hiritarrak sortzea. -Lan globalaren proiektuak Definizioa:Gai bat lantzeko orduan dosier bat egitea Funtzio soziala:Ikasten ikasiko duten hiritarrak sortzea., Edukiak erlazionatu eta lotzeko modua daude Modelu globalizatua