Warning:
JavaScript is turned OFF. None of the links on this page will work until it is reactivated.
If you need help turning JavaScript On, click here.
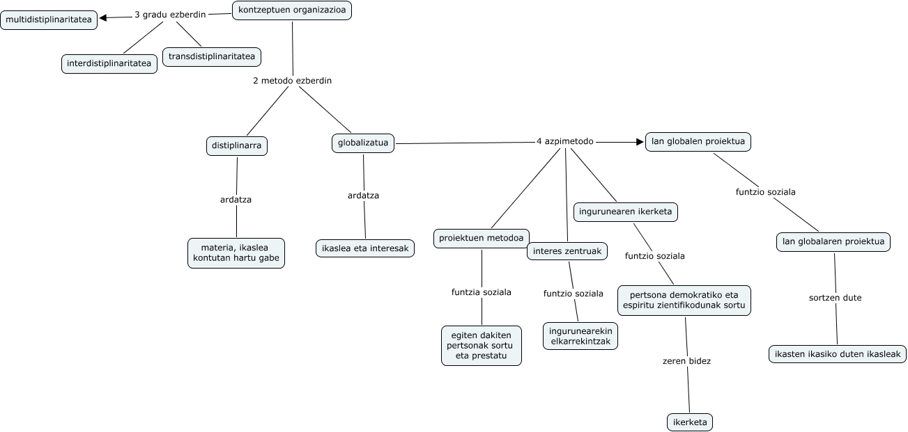
This Concept Map has information related to: julen mikel ander (2), globalizatua 4 azpimetodo ingurunearen ikerketa, distiplinarra ardatza materia, ikaslea kontutan hartu gabe, kontzeptuen organizazioa 2 metodo ezberdin distiplinarra, globalizatua ardatza ikaslea eta interesak, kontzeptuen organizazioa 2 metodo ezberdin globalizatua, lan globalaren proiektua sortzen dute ikasten ikasiko duten ikasleak, lan globalen proiektua funtzio soziala lan globalaren proiektua, kontzeptuen organizazioa 3 gradu ezberdin interdistiplinaritatea, globalizatua 4 azpimetodo interes zentruak, kontzeptuen organizazioa 3 gradu ezberdin transdistiplinaritatea