Warning:
JavaScript is turned OFF. None of the links on this page will work until it is reactivated.
If you need help turning JavaScript On, click here.
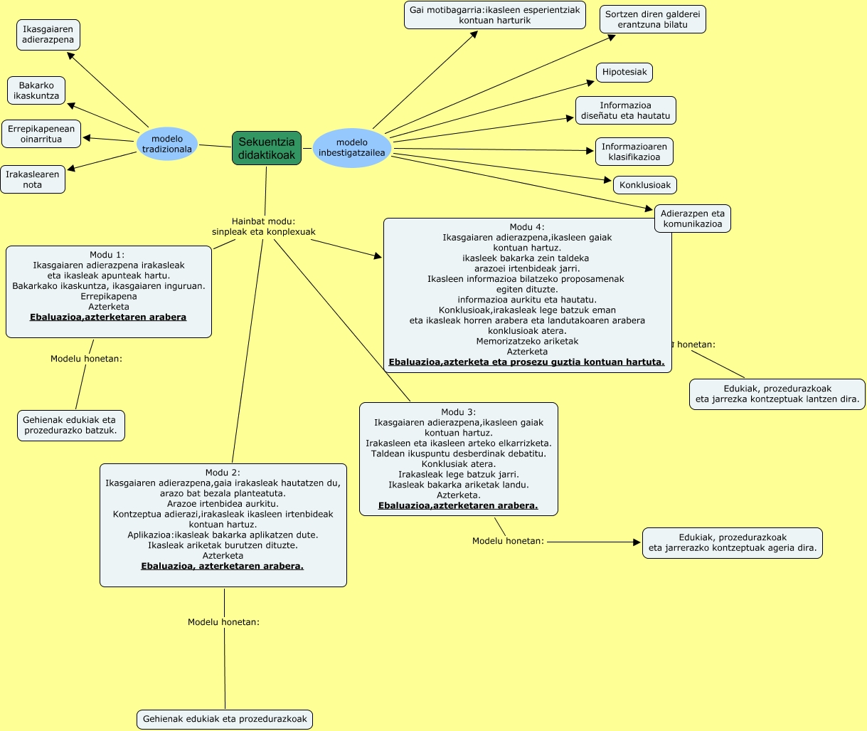
This Concept Map has information related to: T3.1 sEKUENTZIA DIDAKTIKOA Olatz alvarez, irune gurrrutxaga eta itxaso chocarro, Sekuentzia didaktikoak Hainbat modu: sinpleak eta konplexuak Modu 4: Ikasgaiaren adierazpena,ikasleen gaiak kontuan hartuz. ikasleek bakarka zein taldeka arazoei irtenbideak jarri. Ikasleen informazioa bilatzeko proposamenak egiten dituzte. informazioa aurkitu eta hautatu. Konklusioak,irakasleak lege batzuk eman eta ikasleak horren arabera eta landutakoaren arabera konklusioak atera. Memorizatzeko ariketak Azterketa Ebaluazioa,azterketa eta prosezu guztia kontuan hartuta., Sekuentzia didaktikoak modelo inbestigatzailea Hipotesiak, Modu 4: Ikasgaiaren adierazpena,ikasleen gaiak kontuan hartuz. ikasleek bakarka zein taldeka arazoei irtenbideak jarri. Ikasleen informazioa bilatzeko proposamenak egiten dituzte. informazioa aurkitu eta hautatu. Konklusioak,irakasleak lege batzuk eman eta ikasleak horren arabera eta landutakoaren arabera konklusioak atera. Memorizatzeko ariketak Azterketa Ebaluazioa,azterketa eta prosezu guztia kontuan hartuta. Modelu honetan: Edukiak, prozedurazkoak eta jarrezka kontzeptuak lantzen dira., Modu 3: Ikasgaiaren adierazpena,ikasleen gaiak kontuan hartuz. Irakasleen eta ikasleen arteko elkarrizketa. Taldean ikuspuntu desberdinak debatitu. Konklusiak atera. Irakasleak lege batzuk jarri. Ikasleak bakarka ariketak landu. Azterketa. Ebaluazioa,azterketaren arabera. Modelu honetan: Edukiak, prozedurazkoak eta jarrerazko kontzeptuak ageria dira., Sekuentzia didaktikoak modelo inbestigatzailea Informazioa diseñatu eta hautatu, Sekuentzia didaktikoak Hainbat modu: sinpleak eta konplexuak Modu 1: Ikasgaiaren adierazpena irakasleak eta ikasleak apunteak hartu. Bakarkako ikaskuntza, ikasgaiaren inguruan. Errepikapena Azterketa Ebaluazioa,azterketaren arabera, Sekuentzia didaktikoak modelo inbestigatzailea Sortzen diren galderei erantzuna bilatu, Sekuentzia didaktikoak modelo inbestigatzailea Konklusioak, Sekuentzia didaktikoak modelo inbestigatzailea Gai motibagarria:ikasleen esperientziak kontuan harturik, Sekuentzia didaktikoak modelo tradizionala Bakarko ikaskuntza