Warning:
JavaScript is turned OFF. None of the links on this page will work until it is reactivated.
If you need help turning JavaScript On, click here.
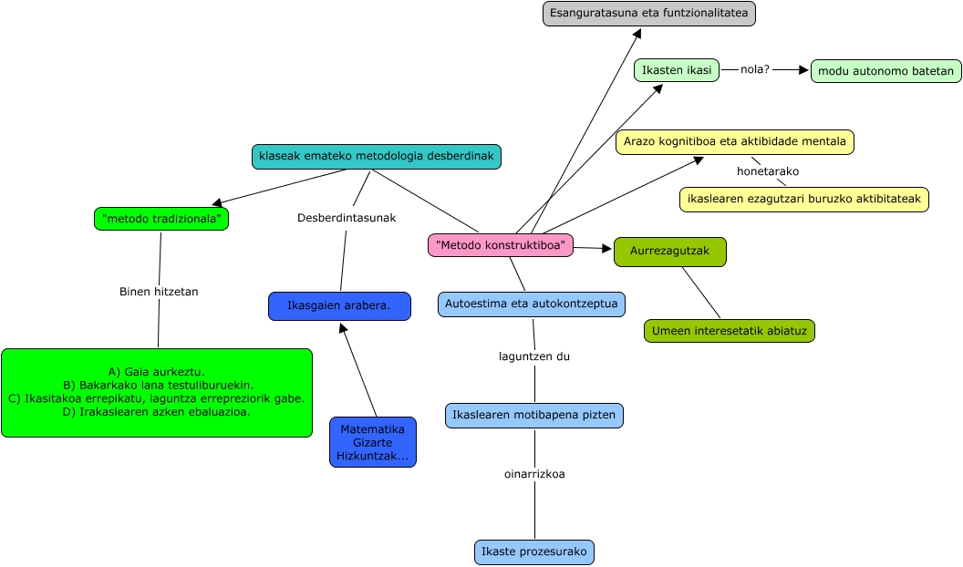
Este Cmap, tiene información relacionada con: T 3.2 klaseak emateko metodologia desberdinak, Autoestima eta autokontzeptua laguntzen du Ikaslearen motibapena pizten, Ikaslearen motibapena pizten oinarrizkoa Ikaste prozesurako, Arazo kognitiboa eta aktibidade mentala honetarako ikaslearen ezagutzari buruzko aktibitateak, klaseak emateko metodologia desberdinak ???? "Metodo konstruktiboa", "Metodo konstruktiboa" ???? Esanguratasuna eta funtzionalitatea, "Metodo konstruktiboa" ???? Autoestima eta autokontzeptua, Matematika Gizarte Hizkuntzak... ???? Ikasgaien arabera., klaseak emateko metodologia desberdinak Desberdintasunak Ikasgaien arabera., "metodo tradizionala" Binen hitzetan A) Gaia aurkeztu. B) Bakarkako lana testuliburuekin. C) Ikasitakoa errepikatu, laguntza errepreziorik gabe. D) Irakaslearen azken ebaluazioa., "Metodo konstruktiboa" ???? Aurrezagutzak, Aurrezagutzak ???? Umeen interesetatik abiatuz, Ikasten ikasi nola? modu autonomo batetan, "Metodo konstruktiboa" ???? Ikasten ikasi, klaseak emateko metodologia desberdinak ???? "metodo tradizionala", "Metodo konstruktiboa" ???? Arazo kognitiboa eta aktibidade mentala