Warning:
JavaScript is turned OFF. None of the links on this page will work until it is reactivated.
If you need help turning JavaScript On, click here.
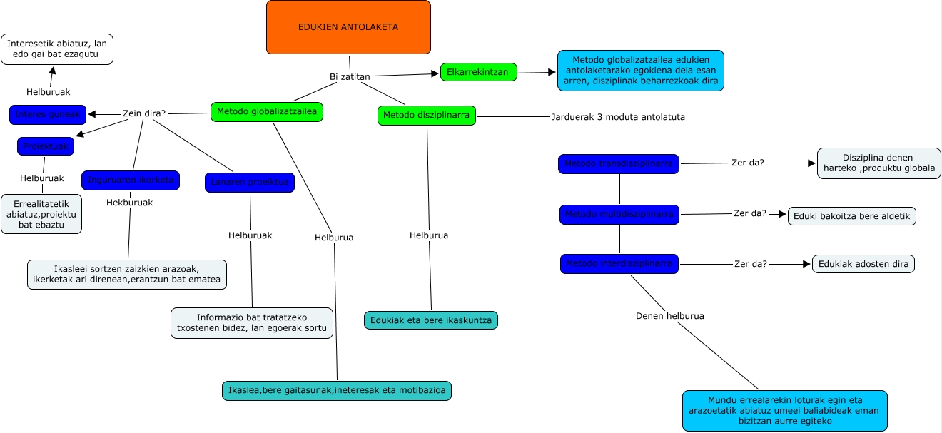
This Concept Map has information related to: t. 3.10 edukien antolaketa, Metodo globalizatzailea Zein dira? Interes guneak, Elkarrekintzan ???? Metodo globalizatzailea edukien antolaketarako egokiena dela esan arren, disziplinak beharrezkoak dira, Metodo globalizatzailea Zein dira? Lanaren proeiktua, Metodo transdisziplinarra ???? Metodo multidisziplinarra, EDUKIEN ANTOLAKETA Bi zatitan Metodo globalizatzailea, EDUKIEN ANTOLAKETA Bi zatitan Elkarrekintzan, Metodo globalizatzailea Helburua Ikaslea,bere gaitasunak,ineteresak eta motibazioa, Metodo multidisziplinarra ???? Metodo interdisziplinarra, Metodo disziplinarra Helburua Edukiak eta bere ikaskuntza, Metodo globalizatzailea Zein dira? Proiektuak