Warning:
JavaScript is turned OFF. None of the links on this page will work until it is reactivated.
If you need help turning JavaScript On, click here.
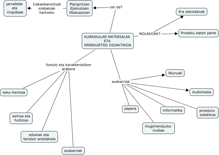
This Concept Map has information related to: mateerial kurrikularrak, KURRIKULAR MATERIALAK ETA ERREKURTSO DIDAKTIKOA funtzio eta karakteristiken arabera euskarriak, KURRIKULAR MATERIALAK ETA ERREKURTSO DIDAKTIKOA funtzio eta karakteristiken arabera asmoa eta funtzioa, KURRIKULAR MATERIALAK ETA ERREKURTSO DIDAKTIKOA euskarriak multimedia, KURRIKULAR MATERIALAK ETA ERREKURTSO DIDAKTIKOA euskarriak proiekzio estatikoa, Plangintzan Ejekuzioan Ebaluazioan Irakaslearentzat erabakiak hartzeko jarraibide eta irizpideak, KURRIKULAR MATERIALAK ETA ERREKURTSO DIDAKTIKOA NOLAKOAK? Proiektu baten parte, KURRIKULAR MATERIALAK ETA ERREKURTSO DIDAKTIKOA euskarriak informatika, KURRIKULAR MATERIALAK ETA ERREKURTSO DIDAKTIKOA zer da? Plangintzan Ejekuzioan Ebaluazioan, KURRIKULAR MATERIALAK ETA ERREKURTSO DIDAKTIKOA euskarriak papera, KURRIKULAR MATERIALAK ETA ERREKURTSO DIDAKTIKOA funtzio eta karakteristiken arabera esku-hartzea