Warning:
JavaScript is turned OFF. None of the links on this page will work until it is reactivated.
If you need help turning JavaScript On, click here.
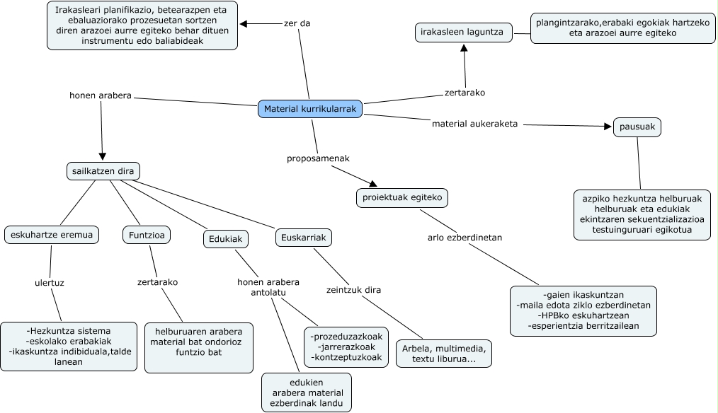
This Concept Map has information related to: material kurrikularrak(Jone Larrea, Amets Petralanda, Jon Arando eta Iñigo Madrazo), Edukiak honen arabera antolatu edukien arabera material ezberdinak landu, Material kurrikularrak zertarako irakasleen laguntza, Material kurrikularrak proposamenak proiektuak egiteko, proiektuak egiteko arlo ezberdinetan -gaien ikaskuntzan -maila edota ziklo ezberdinetan -HPBko eskuhartzean -esperientzia berritzailean, Funtzioa zertarako helburuaren arabera material bat ondorioz funtzio bat, pausuak ???? azpiko hezkuntza helburuak helburuak eta edukiak ekintzaren sekuentzializazioa testuinguruari egikotua, sailkatzen dira ???? Funtzioa, irakasleen laguntza ???? plangintzarako,erabaki egokiak hartzeko eta arazoei aurre egiteko, sailkatzen dira ???? Euskarriak, Edukiak honen arabera antolatu -prozeduzazkoak -jarrerazkoak -kontzeptuzkoak