Warning:
JavaScript is turned OFF. None of the links on this page will work until it is reactivated.
If you need help turning JavaScript On, click here.
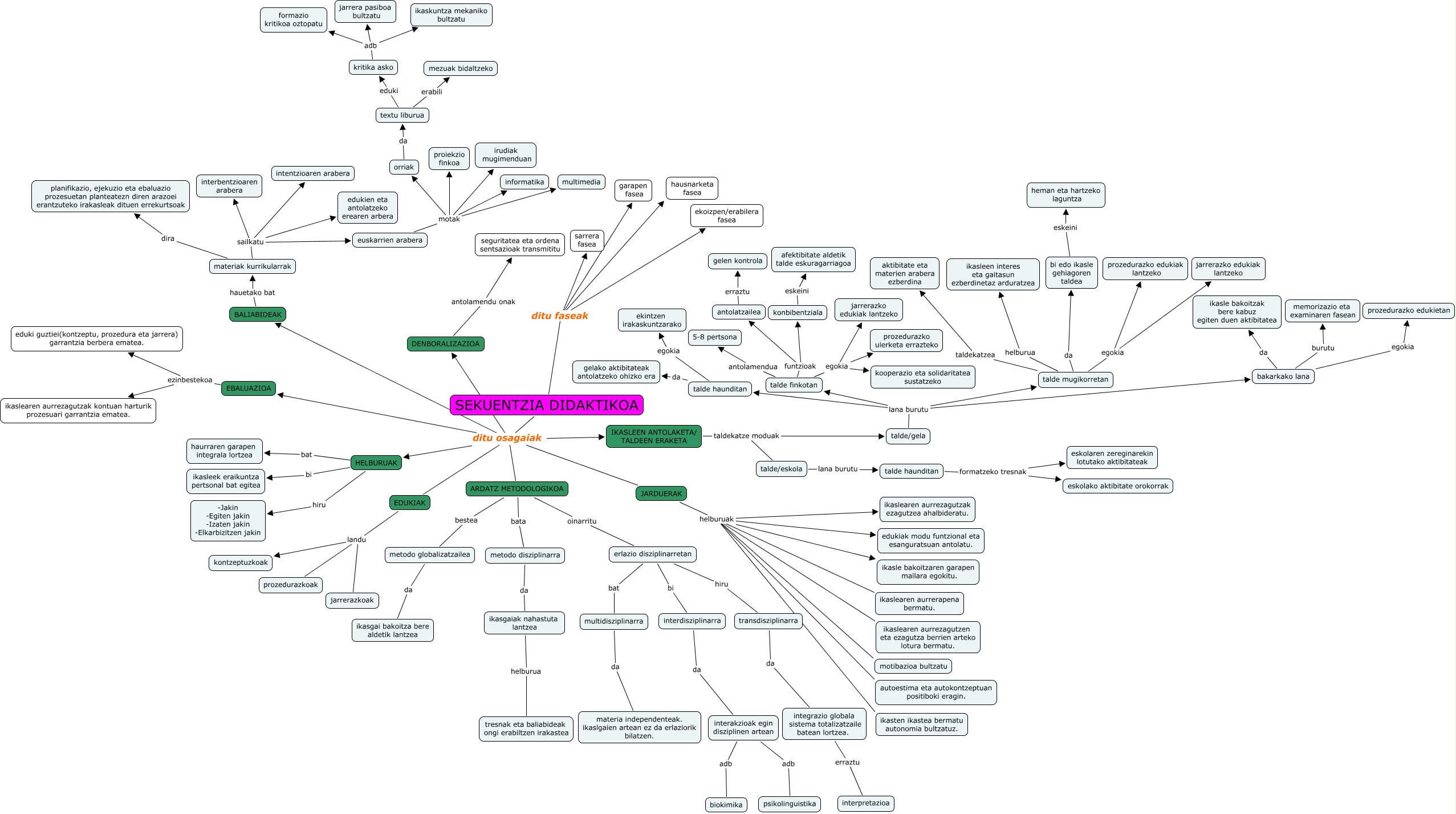
This Concept Map has information related to: t.3.9 (maddi, agurtzane eta pello), integrazio globala sistema totalizatzaile batean lortzea. erraztu interpretazioa, talde mugikorretan helburua ikasleen interes eta gaitasun ezberdinetaz arduratzea, bakarkako lana da ikasle bakoitzak bere kabuz egiten duen aktibitatea, talde finkotan funtzioak konbibentziala, euskarrien arabera motak irudiak mugimenduan, SEKUENTZIA DIDAKTIKOA ditu faseak sarrera fasea, SEKUENTZIA DIDAKTIKOA ditu osagaiak ARDATZ METODOLOGIKOA, ARDATZ METODOLOGIKOA bestea metodo globalizatzailea, talde mugikorretan taldekatzea aktibitate eta materien arabera ezberdina, talde/eskola lana burutu talde haunditan