Warning:
JavaScript is turned OFF. None of the links on this page will work until it is reactivated.
If you need help turning JavaScript On, click here.
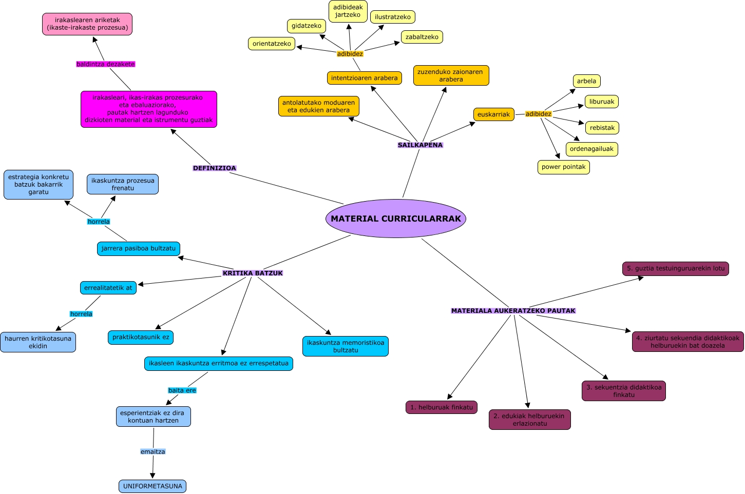
Este Cmap, tiene información relacionada con: lore, xeber, haizea, asier, MATERIAL CURRICULARRAK MATERIALA AUKERATZEKO PAUTAK 2. edukiak helburuekin erlazionatu, MATERIAL CURRICULARRAK SAILKAPENA zuzenduko zaionaren arabera, euskarriak adibidez power pointak, MATERIAL CURRICULARRAK KRITIKA BATZUK ikaskuntza memoristikoa bultzatu, esperientziak ez dira kontuan hartzen emaitza UNIFORMETASUNA, MATERIAL CURRICULARRAK MATERIALA AUKERATZEKO PAUTAK 1. helburuak finkatu, irakasleari, ikas-irakas prozesurako eta ebaluaziorako, pautak hartzen lagunduko dizkioten material eta istrumentu guztiak baldintza dezakete irakaslearen ariketak (ikaste-irakaste prozesua), MATERIAL CURRICULARRAK DEFINIZIOA irakasleari, ikas-irakas prozesurako eta ebaluaziorako, pautak hartzen lagunduko dizkioten material eta istrumentu guztiak, ikasleen ikaskuntza erritmoa ez errespetatua baita ere esperientziak ez dira kontuan hartzen, MATERIAL CURRICULARRAK MATERIALA AUKERATZEKO PAUTAK 4. ziurtatu sekuendia didaktikoak helburuekin bat doazela, errealitatetik at horrela haurren kritikotasuna ekidin, intentzioaren arabera adibidez adibideak jartzeko, euskarriak adibidez liburuak, MATERIAL CURRICULARRAK KRITIKA BATZUK praktikotasunik ez, MATERIAL CURRICULARRAK MATERIALA AUKERATZEKO PAUTAK 5. guztia testuinguruarekin lotu, MATERIAL CURRICULARRAK SAILKAPENA euskarriak, intentzioaren arabera adibidez ilustratzeko, MATERIAL CURRICULARRAK MATERIALA AUKERATZEKO PAUTAK 3. sekuentzia didaktikoa finkatu, jarrera pasiboa bultzatu horrela estrategia konkretu batzuk bakarrik garatu, MATERIAL CURRICULARRAK SAILKAPENA antolatutako moduaren eta edukien arabera