Warning:
JavaScript is turned OFF. None of the links on this page will work until it is reactivated.
If you need help turning JavaScript On, click here.
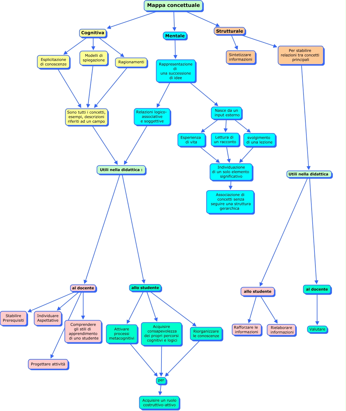
Questa Mappa Concettuale ha informazioni correlate a: prima mappa, Esperienza di vita Individuazione di un solo elemento significativo Associazione di concetti senza seguire una struttura gerarchica, Mappa concettuale Mentale Rappresentazione di una successione di idee, Per stabilire relazioni tra concetti principali Utili nella didattica allo studente, Modelli di spiegazione Sono tutti i concetti, esempi, descrizioni riferiti ad un campo Utili nella didattica :, Rappresentazione di una successione di idee Relazioni logico- associative e soggettive Utili nella didattica :, Mappa concettuale Cognitiva Ragionamenti, Esplicitazione di conoscenze Sono tutti i concetti, esempi, descrizioni riferiti ad un campo Utili nella didattica :, svolgimento di una lezione Individuazione di un solo elemento significativo Associazione di concetti senza seguire una struttura gerarchica, Per stabilire relazioni tra concetti principali Utili nella didattica al docente, Mappa concettuale Cognitiva Modelli di spiegazione