Warning:
JavaScript is turned OFF. None of the links on this page will work until it is reactivated.
If you need help turning JavaScript On, click here.
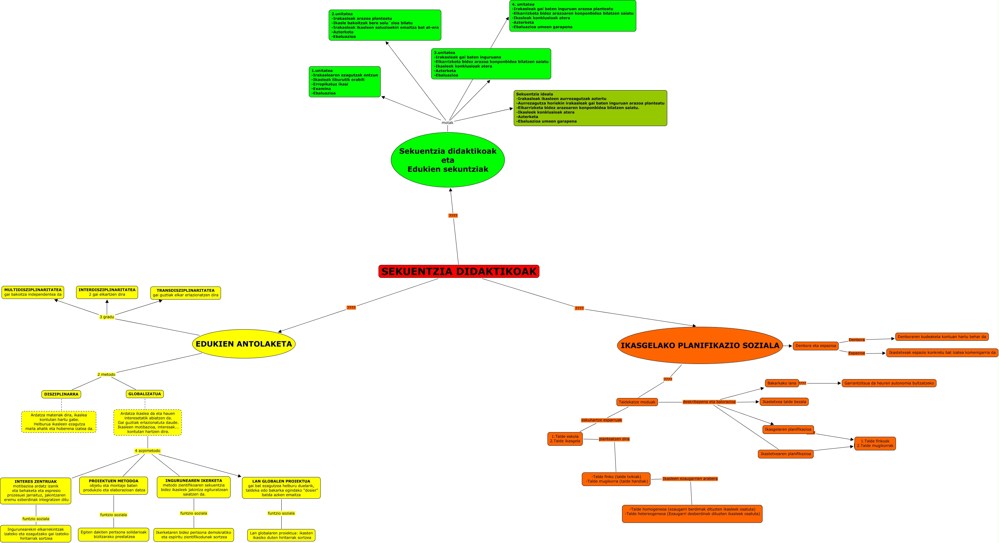
Este Cmap, tiene información relacionada con: intza, nerea, beñat, IKASGELAKO PLANIFIKAZIO SOZIALA ???? Denbora eta espazioa, Ardatza ikaslea da eta hauen interesetatik abiatzen da. Gai guztiak erlazionatuta daude. Ikasleen motibazioa, interesak... kontutan hartzen dira. 4 azpimetodo INTERES ZENTRUAK motibazioa ardatz izanik eta behaketa eta espresio prozesuei jarraituz, jakintzaren eremu ezberdinak integratzen ditu, Ardatza ikaslea da eta hauen interesetatik abiatzen da. Gai guztiak erlazionatuta daude. Ikasleen motibazioa, interesak... kontutan hartzen dira. 4 azpimetodo LAN GLOBALEN PROIEKTUA gai bat ezagutzea helburu duelarik, taldeka edo bakarka egindako "dosier" batda azken emaitza, IKASGELAKO PLANIFIKAZIO SOZIALA ???? Taldekatze moduak, Taldekatze moduak deskribapena eta balorazioa Bakarkako lana, SEKUENTZIA DIDAKTIKOAK ???? Sekuentzia didaktikoak eta Edukien sekuntziak, INTERES ZENTRUAK motibazioa ardatz izanik eta behaketa eta espresio prozesuei jarraituz, jakintzaren eremu ezberdinak integratzen ditu funtzio soziala Ingurunearekin elkarrekintzak izateko eta ezagutzako gai izateko hiritarrak sortzea, EDUKIEN ANTOLAKETA 3 gradu TRANSDISZIPLINARITATEA gai guztiak elkar erlazionatzen dira, LAN GLOBALEN PROIEKTUA gai bat ezagutzea helburu duelarik, taldeka edo bakarka egindako "dosier" batda azken emaitza funtzio soziala Lan globalaren proiektua: ikasten ikasiko duten hiritarrak sortzea, EDUKIEN ANTOLAKETA 3 gradu INTERDISZIPLINARITATEA 2 gai elkartzen dira, SEKUENTZIA DIDAKTIKOAK ???? EDUKIEN ANTOLAKETA, Sekuentzia didaktikoak eta Edukien sekuntziak motak 4. unitatea -Irakasleak gai baten inguruan arazoa planteatu -Elkarrizketa bidez arazoaren konponbidea bilatzen saiatu -Ikasleak konklusioak atera -Azterketa -Ebaluazioa umeen garapena, DISZIPLINARRA ???? Ardatza materiak dira, ikaslea kontutan hartu gabe. Helburua ikasleen ezagutza maila ahalik eta hoberena izatea da., EDUKIEN ANTOLAKETA 2 metodo GLOBALIZATUA, GLOBALIZATUA ???? Ardatza ikaslea da eta hauen interesetatik abiatzen da. Gai guztiak erlazionatuta daude. Ikasleen motibazioa, interesak... kontutan hartzen dira., PROIEKTUEN METODOA objetu eta montaje baten produkzio eta elaborazioan datza funtzio soziala Egiten dakiten pertsona solidarioak bizitzarako prestatzea, EDUKIEN ANTOLAKETA 2 metodo DISZIPLINARRA, Denbora eta espazioa Espazioa Ikastetxeak espazio konkretu bat izatea komenigarria da, Taldekatze moduak eskuhartze esparruak 1.Talde eskola 2.Talde ikasgela, 1.Talde eskola 2.Talde ikasgela planteatzen dira -Talde finko (talde txikiak) -Talde mugikorra (talde handiak)