Warning:
JavaScript is turned OFF. None of the links on this page will work until it is reactivated.
If you need help turning JavaScript On, click here.
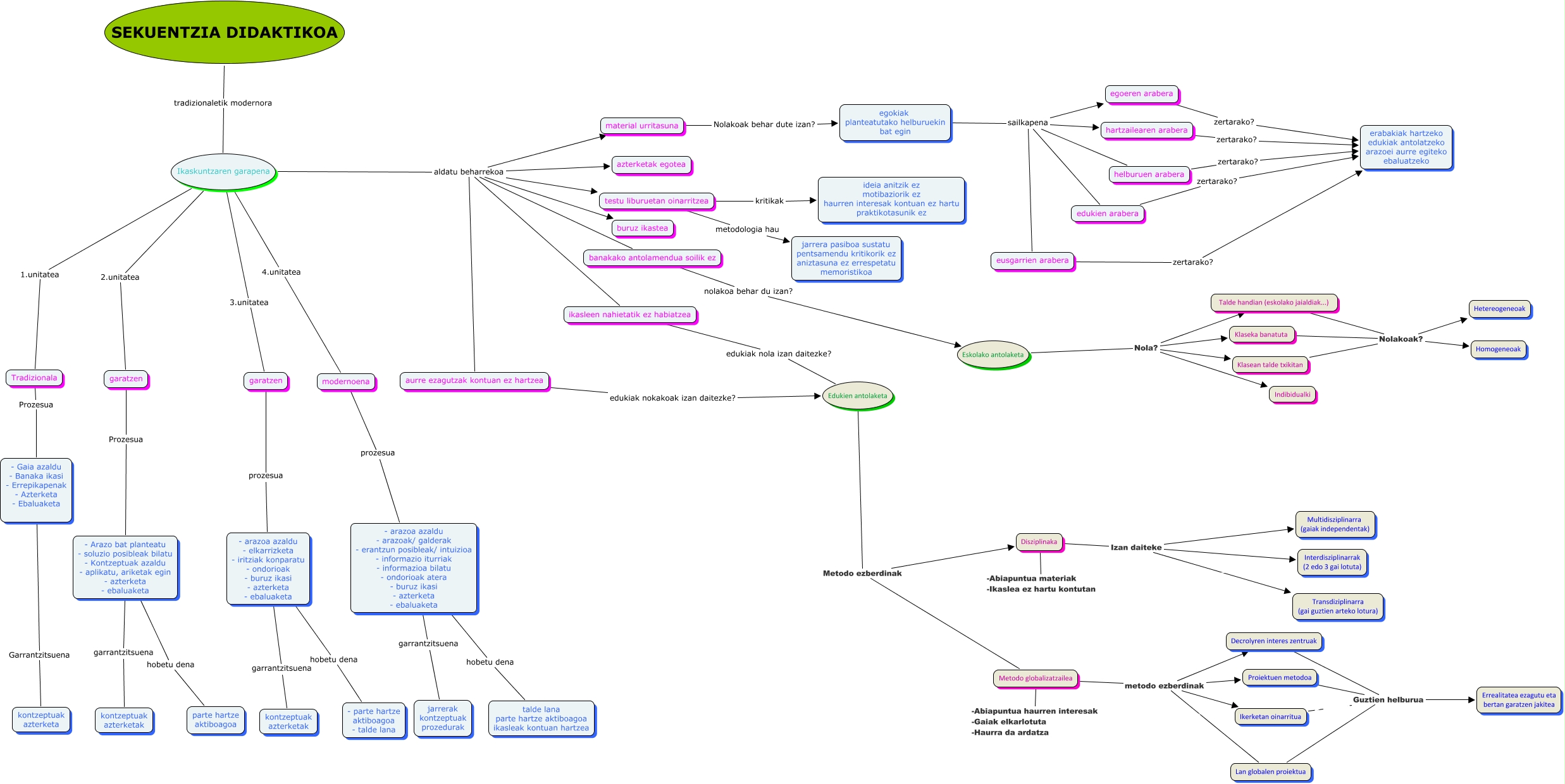
Este Cmap, tiene información relacionada con: lide, ainhoa, arantzazu eta Julene, Ikaskuntzaren garapena 4.unitatea modernoena, Disziplinaka Izan daiteke Interdisziplinarrak (2 edo 3 gai lotuta), Klaseka banatuta Nolakoak? Homogeneoak, Ikaskuntzaren garapena 2.unitatea garatzen, - Gaia azaldu - Banaka ikasi - Errepikapenak - Azterketa - Ebaluaketa Garrantzitsuena kontzeptuak azterketa, egokiak planteatutako helburuekin bat egin sailkapena egoeren arabera, - Arazo bat planteatu - soluzio posibleak bilatu - Kontzeptuak azaldu - aplikatu, ariketak egin - azterketa - ebaluaketa hobetu dena parte hartze aktiboagoa, - arazoa azaldu - elkarrizketa - iritziak konparatu - ondorioak - buruz ikasi - azterketa - ebaluaketa hobetu dena - parte hartze aktiboagoa - talde lana, Ikaskuntzaren garapena aldatu beharrekoa buruz ikastea, garatzen prozesua - arazoa azaldu - elkarrizketa - iritziak konparatu - ondorioak - buruz ikasi - azterketa - ebaluaketa, Disziplinaka -Abiapuntua materiak -Ikaslea ez hartu kontutan ., - arazoa azaldu - arazoak/ galderak - erantzun posibleak/ intuizioa - informazio iturriak - informazioa bilatu - ondorioak atera - buruz ikasi - azterketa - ebaluaketa garrantzitsuena jarrerak kontzeptuak prozedurak, Decrolyren interes zentruak Guztien helburua Errealitatea ezagutu eta bertan garatzen jakitea, Eskolako antolaketa Nola? Indibidualki, Eskolako antolaketa Nola? Klaseka banatuta, egokiak planteatutako helburuekin bat egin sailkapena edukien arabera, egokiak planteatutako helburuekin bat egin sailkapena helburuen arabera, aurre ezagutzak kontuan ez hartzea edukiak nokakoak izan daitezke? Edukien antolaketa, hartzailearen arabera zertarako? erabakiak hartzeko edukiak antolatzeko arazoei aurre egiteko ebaluatzeko, Klasean talde txikitan Nolakoak? Homogeneoak