Warning:
JavaScript is turned OFF. None of the links on this page will work until it is reactivated.
If you need help turning JavaScript On, click here.
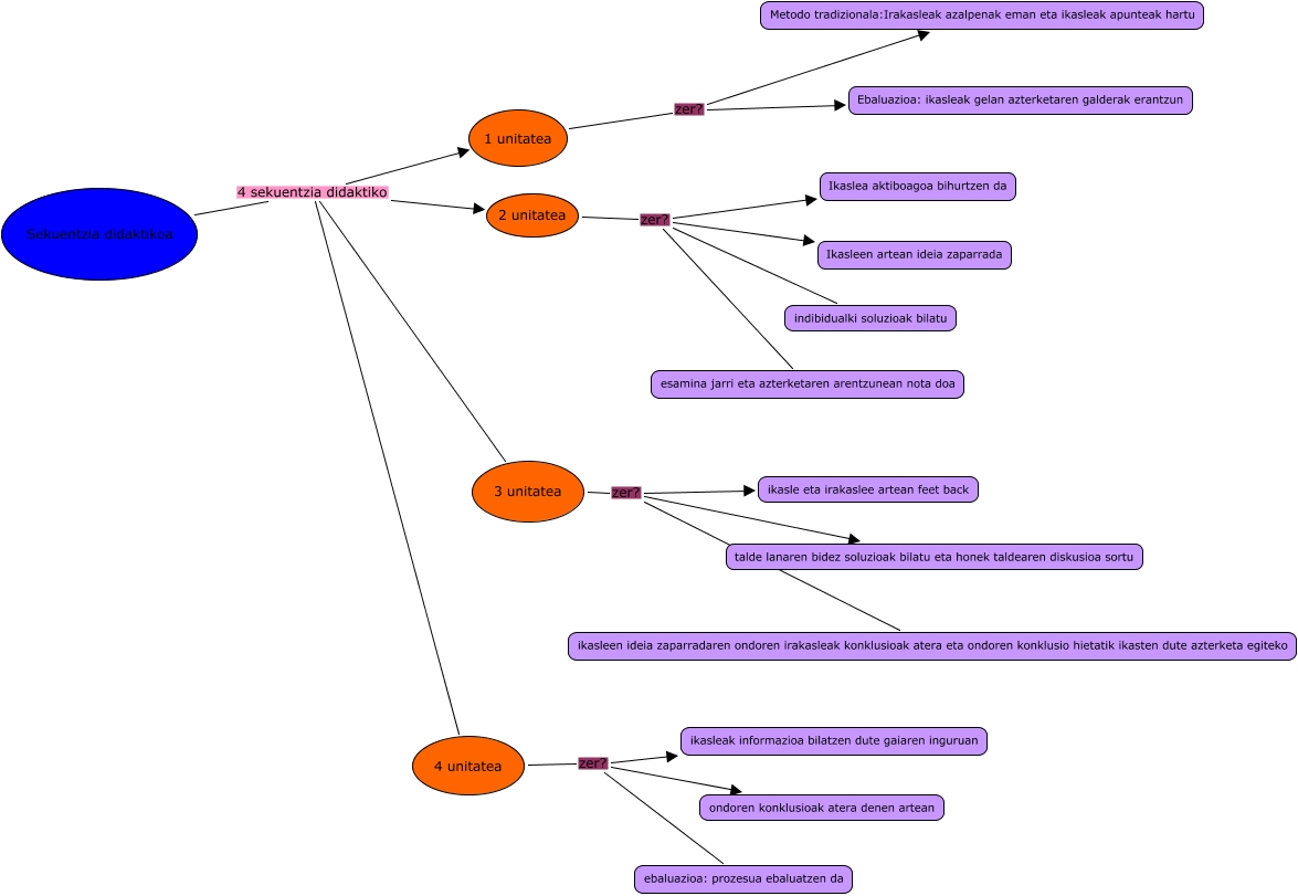
Este Cmap, tiene información relacionada con: haizea martin, 4 unitatea zer? ikasleak informazioa bilatzen dute gaiaren inguruan, 2 unitatea zer? indibidualki soluzioak bilatu, 1 unitatea zer? Ebaluazioa: ikasleak gelan azterketaren galderak erantzun, 1 unitatea zer? Metodo tradizionala:Irakasleak azalpenak eman eta ikasleak apunteak hartu, 4 unitatea zer? ondoren konklusioak atera denen artean, Sekuentzia didaktikoa 4 sekuentzia didaktiko 2 unitatea, 2 unitatea zer? esamina jarri eta azterketaren arentzunean nota doa, Sekuentzia didaktikoa 4 sekuentzia didaktiko 3 unitatea, 3 unitatea zer? talde lanaren bidez soluzioak bilatu eta honek taldearen diskusioa sortu, 2 unitatea zer? Ikasleen artean ideia zaparrada, 3 unitatea zer? ikasle eta irakaslee artean feet back, 4 unitatea zer? ebaluazioa: prozesua ebaluatzen da, 3 unitatea zer? ikasleen ideia zaparradaren ondoren irakasleak konklusioak atera eta ondoren konklusio hietatik ikasten dute azterketa egiteko, 2 unitatea zer? Ikaslea aktiboagoa bihurtzen da, Sekuentzia didaktikoa 4 sekuentzia didaktiko 1 unitatea, Sekuentzia didaktikoa 4 sekuentzia didaktiko 4 unitatea