Warning:
JavaScript is turned OFF. None of the links on this page will work until it is reactivated.
If you need help turning JavaScript On, click here.
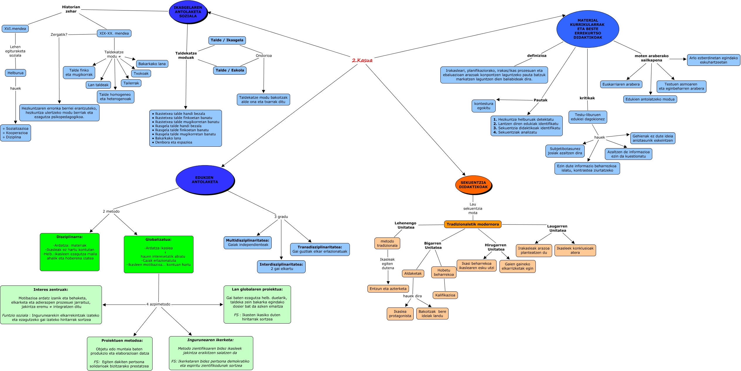
Este Cmap, tiene información relacionada con: Ander Retolaza_Aitziber Soriano_Nora Yugueros, EDUKIEN ANTOLAKETA 3 gradu Transdisziplinaritatea: Gai guztiak elkar erlazionatuak, MATERIAL KURRIKULARRAK ETA BESTE ERREKURTSO DIDAKTIKOAK moten araberako sailkapena Euskarriaren arabera, XIX-XX. mendea Taldekatze modu ≠ Tailerrak, IKASGELAREN ANTOLAKETA SOZIALA Taldekatze moduak Talde / Eskola, Aldaketak hauek dira Ikaslea protagonista, IKASGELAREN ANTOLAKETA SOZIALA Taldekatze moduak ∙ Ikastetxea talde handi bezala ∙ Ikastetxea talde finkoetan banatu ∙ Ikastetxea talde mugikorretan banatu ∙ Ikasgela talde handi bezala ∙ Ikasgela talde finkoetan banatu ∙ Ikasgela talde mugikorretan banatu ∙ Bakarkako lana ∙ Denbora eta espazioa, Tradizionaletik modernora Hirugarren Unitatea Ikasi beharrekoa ikaslearen esku utzi, Globalizatua: -Ardatza ikaslea ↓ hauen interesetatik abiatu -Gaiak erlazionatuta -Ikasleen motibazioa... kontuan hartu 4 azpimetodo Ingurunearen ikerketa: Metodo zientifikoaren bidez ikasleek jakintza eraikitzen saiatzen da FS:Ikerketaren bidez pertsona demokratiko eta espiritu zientifikodunak sortzea, Tradizionaletik modernora Laugarren Unitatea Irakasleak arazoa planteatzen du, Globalizatua: -Ardatza ikaslea ↓ hauen interesetatik abiatu -Gaiak erlazionatuta -Ikasleen motibazioa... kontuan hartu 4 azpimetodo Interes zentruak: Motibazioa ardatz izanik eta behaketa, elkarketa eta adierazpen prozesuei jarraituz, jakintza eremu ≠ integratzen ditu Funtzio soziala: Ingurunearekin elkarrekintzak izateko eta ezagutzeko gai izateko hiritarrak sortzea, MATERIAL KURRIKULARRAK ETA BESTE ERREKURTSO DIDAKTIKOAK Pautak kontestura egokitu, Tradizionaletik modernora Hirugarren Unitatea Gaien gaineko elkarrizketak egin, IKASGELAREN ANTOLAKETA SOZIALA Historian zehar XIX-XX. mendea, Testu-liburuen edukiei dagokionez hauek Gehienak ez dute ideia aniztasunik eskeintzen, EDUKIEN ANTOLAKETA 3 gradu Interdisziplinaritatea: 2 gai elkartu, MATERIAL KURRIKULARRAK ETA BESTE ERREKURTSO DIDAKTIKOAK Pautak 1. Hezkuntza helburuak detektatu 2. Lantzen diren edukiak identifikatu 3. Sekuentzia didaktikoak identifikatu 4. Sekuentziak analizatu, XIX-XX. mendea Taldekatze modu ≠ Talde finko eta mugikorrak, Aldaketak hauek dira Bakoitzak bere ideiak landu, Tradizionaletik modernora Bigarren Unitatea Hobetu beharrekoa, XIX-XX. mendea Zergatik? Hezkuntzaren erronka berriei erantzuteko, hezkuntza ulertzeko modu berriak eta ezagutza psikopedagogikoa.