Warning:
JavaScript is turned OFF. None of the links on this page will work until it is reactivated.
If you need help turning JavaScript On, click here.
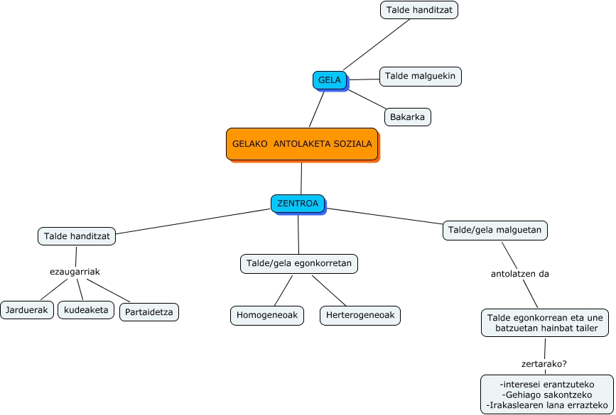
This Concept Map has information related to: T3.4 antolaketa soziala, Talde handitzat ezaugarriak Partaidetza, GELAKO ANTOLAKETA SOZIALA ???? GELA, Talde/gela egonkorretan ???? Homogeneoak, Talde/gela egonkorretan ???? Herterogeneoak, Talde handitzat ezaugarriak Jarduerak, GELAKO ANTOLAKETA SOZIALA ???? ZENTROA, GELA ???? Bakarka, Talde/gela malguetan antolatzen da Talde egonkorrean eta une batzuetan hainbat tailer, ZENTROA ???? Talde handitzat, Talde handitzat ezaugarriak kudeaketa