Warning:
JavaScript is turned OFF. None of the links on this page will work until it is reactivated.
If you need help turning JavaScript On, click here.
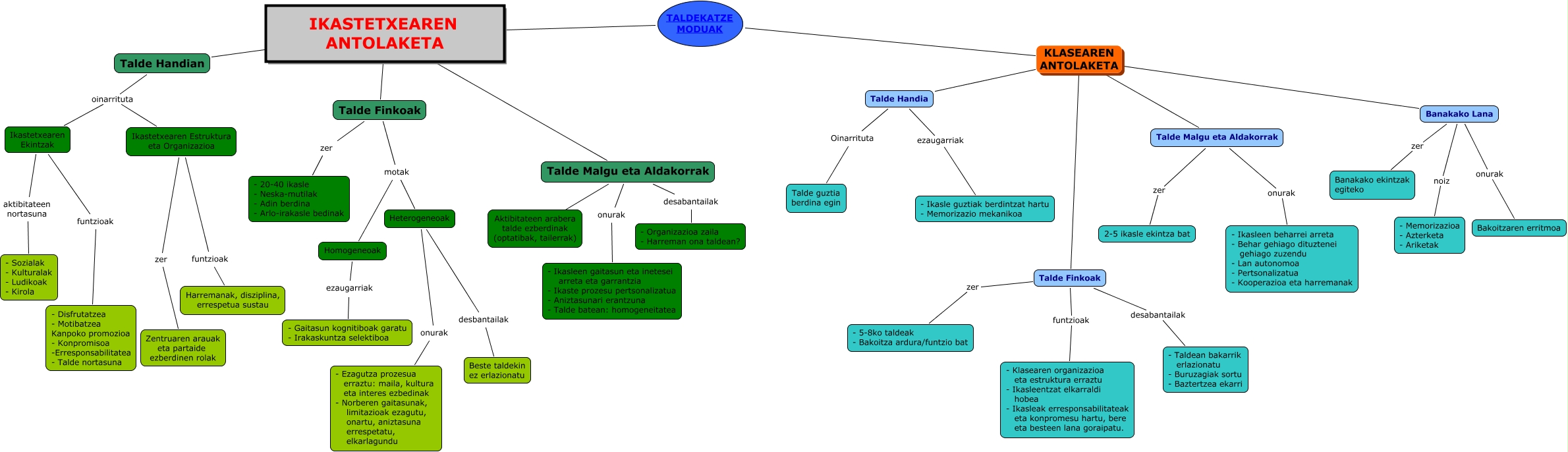
This Concept Map has information related to: T.3.2 Ikastetxearen antolaketa, Ikastetxearen Ekintzak funtzioak - Disfrutatzea - Motibatzea Kanpoko promozioa - Konpromisoa -Erresponsabilitatea - Talde nortasuna, Talde Finkoak desabantailak - Taldean bakarrik erlazionatu - Buruzagiak sortu - Baztertzea ekarri, TALDEKATZE MODUAK IKASTETXEAREN ANTOLAKETA Talde Handian, Talde Malgu eta Aldakorrak desabantailak - Organizazioa zaila - Harreman ona taldean?, Heterogeneoak desbantailak Beste taldekin ez erlazionatu, TALDEKATZE MODUAK KLASEAREN ANTOLAKETA Talde Finkoak, Talde Finkoak motak Homogeneoak, TALDEKATZE MODUAK IKASTETXEAREN ANTOLAKETA Talde Malgu eta Aldakorrak, Talde Finkoak motak Heterogeneoak, Heterogeneoak onurak - Ezagutza prozesua erraztu: maila, kultura eta interes ezbedinak - Norberen gaitasunak, limitazioak ezagutu, onartu, aniztasuna errespetatu, elkarlagundu