Warning:
JavaScript is turned OFF. None of the links on this page will work until it is reactivated.
If you need help turning JavaScript On, click here.
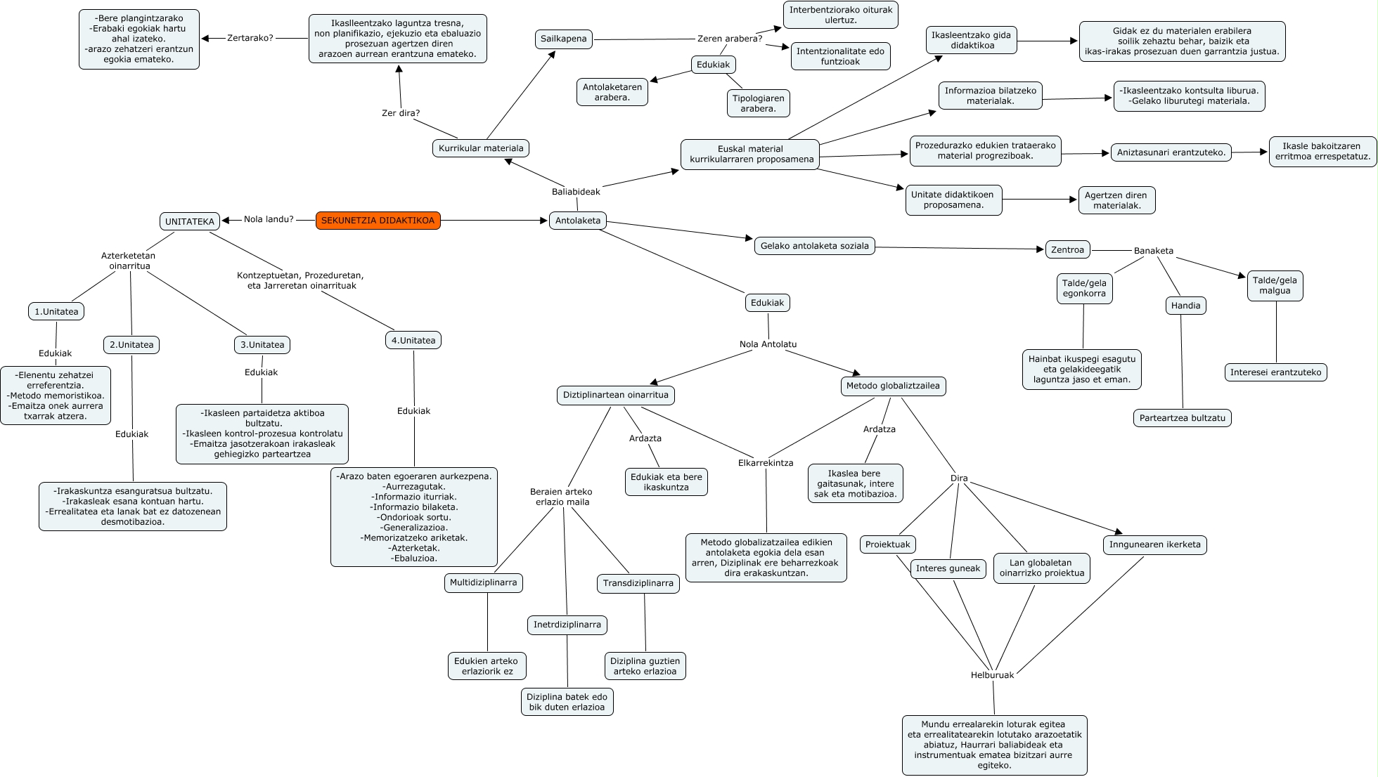
Este Cmap, tiene información relacionada con: sekuentzia didaktikoa (iñaki saenz, xuban peña eta aitor lezamiz), Inngunearen ikerketa Helburuak Mundu errealarekin loturak egitea eta errealitatearekin lotutako arazoetatik abiatuz, Haurrari baliabideak eta instrumentuak ematea bizitzari aurre egiteko., UNITATEKA Azterketetan oinarritua 1.Unitatea, Kurrikular materiala Zer dira? Ikaslleentzako laguntza tresna, non planifikazio, ejekuzio eta ebaluazio prosezuan agertzen diren arazoen aurrean erantzuna emateko., Diztiplinartean oinarritua Ardazta Edukiak eta bere ikaskuntza, Sailkapena Zeren arabera? Intentzionalitate edo funtzioak, Handia ???? Parteartzea bultzatu, Metodo globaliztzailea Dira Lan globaletan oinarrizko proiektua, Proiektuak Helburuak Mundu errealarekin loturak egitea eta errealitatearekin lotutako arazoetatik abiatuz, Haurrari baliabideak eta instrumentuak ematea bizitzari aurre egiteko., Zentroa Banaketa Handia, UNITATEKA Azterketetan oinarritua 2.Unitatea, Euskal material kurrikularraren proposamena ???? Informazioa bilatzeko materialak., Aniztasunari erantzuteko. ???? Ikasle bakoitzaren erritmoa errespetatuz., Metodo globaliztzailea Ardatza Ikaslea bere gaitasunak, intere sak eta motibazioa., UNITATEKA Azterketetan oinarritua 3.Unitatea, SEKUNETZIA DIDAKTIKOA Nola landu? UNITATEKA, Ikasleentzako gida didaktikoa ???? Gidak ez du materialen erabilera soilik zehaztu behar, baizik eta ikas-irakas prosezuan duen garrantzia justua., Multidiziplinarra ???? Edukien arteko erlaziorik ez, Zentroa Banaketa Talde/gela malgua, Diztiplinartean oinarritua Beraien arteko erlazio maila Multidiziplinarra, 3.Unitatea Edukiak -Ikasleen partaidetza aktiboa bultzatu. -Ikasleen kontrol-prozesua kontrolatu -Emaitza jasotzerakoan irakasleak gehiegizko parteartzea