Warning:
JavaScript is turned OFF. None of the links on this page will work until it is reactivated.
If you need help turning JavaScript On, click here.
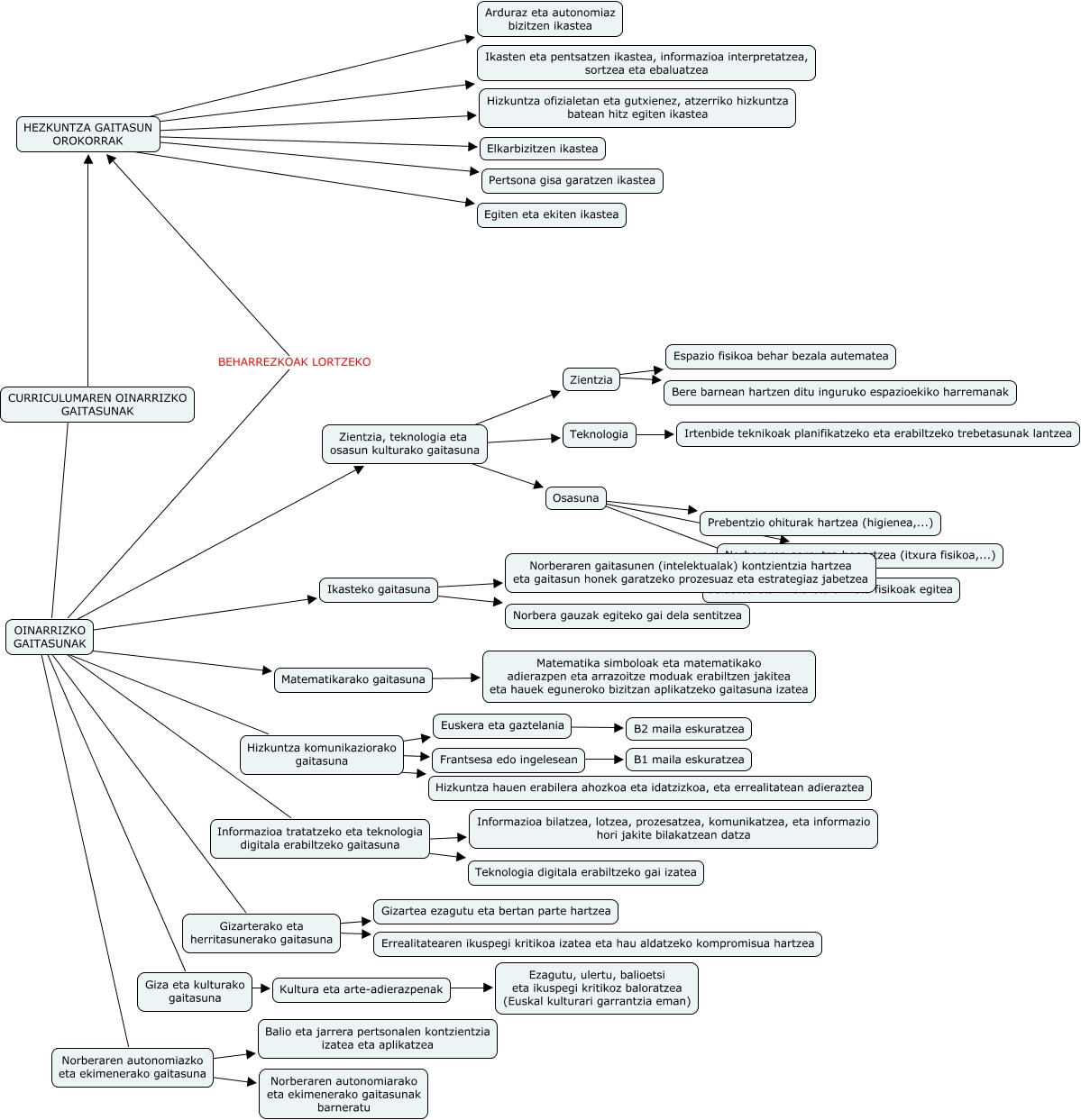
This Concept Map has information related to: Oinarrizko gaitasunak (aritz, egoitz, alfonso, arkaitz, axier), Ikasteko gaitasuna ???? Norbera gauzak egiteko gai dela sentitzea, Informazioa tratatzeko eta teknologia digitala erabiltzeko gaitasuna ???? Teknologia digitala erabiltzeko gai izatea, Ikasteko gaitasuna ???? Norberaren gaitasunen (intelektualak) kontzientzia hartzea eta gaitasun honek garatzeko prozesuaz eta estrategiaz jabetzea, OINARRIZKO GAITASUNAK ???? Gizarterako eta herritasunerako gaitasuna, Matematikarako gaitasuna ???? Matematika simboloak eta matematikako adierazpen eta arrazoitze moduak erabiltzen jakitea eta hauek eguneroko bizitzan aplikatzeko gaitasuna izatea, OINARRIZKO GAITASUNAK ???? Informazioa tratatzeko eta teknologia digitala erabiltzeko gaitasuna, Informazioa tratatzeko eta teknologia digitala erabiltzeko gaitasuna ???? Informazioa bilatzea, lotzea, prozesatzea, komunikatzea, eta informazio hori jakite bilakatzean datza, HEZKUNTZA GAITASUN OROKORRAK ???? Egiten eta ekiten ikastea, OINARRIZKO GAITASUNAK ???? Matematikarako gaitasuna, Kultura eta arte-adierazpenak ???? Ezagutu, ulertu, balioetsi eta ikuspegi kritikoz baloratzea (Euskal kulturari garrantzia eman)