Warning:
JavaScript is turned OFF. None of the links on this page will work until it is reactivated.
If you need help turning JavaScript On, click here.
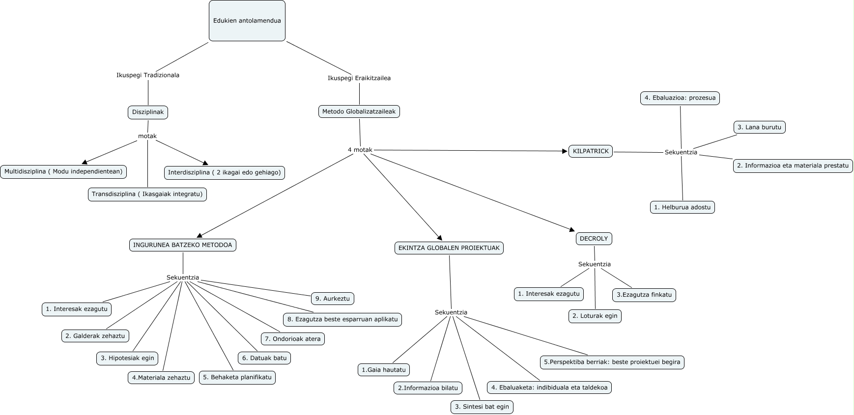
This Concept Map has information related to: E.A.(Amaia,MaitaneOlatz,Jessica,Marta), INGURUNEA BATZEKO METODOA Sekuentzia 7. Ondorioak atera, EKINTZA GLOBALEN PROIEKTUAK Sekuentzia 1.Gaia hautatu, Disziplinak motak Multidisziplina ( Modu independientean), EKINTZA GLOBALEN PROIEKTUAK Sekuentzia 2.Informazioa bilatu, KILPATRICK Sekuentzia 2. Informazioa eta materiala prestatu, INGURUNEA BATZEKO METODOA Sekuentzia 3. Hipotesiak egin, Edukien antolamendua Ikuspegi Tradizionala Disziplinak, EKINTZA GLOBALEN PROIEKTUAK Sekuentzia 4. Ebaluaketa: indibiduala eta taldekoa, INGURUNEA BATZEKO METODOA Sekuentzia 6. Datuak batu, Edukien antolamendua Ikuspegi Eraikitzailea Metodo Globalizatzaileak