Warning:
JavaScript is turned OFF. None of the links on this page will work until it is reactivated.
If you need help turning JavaScript On, click here.
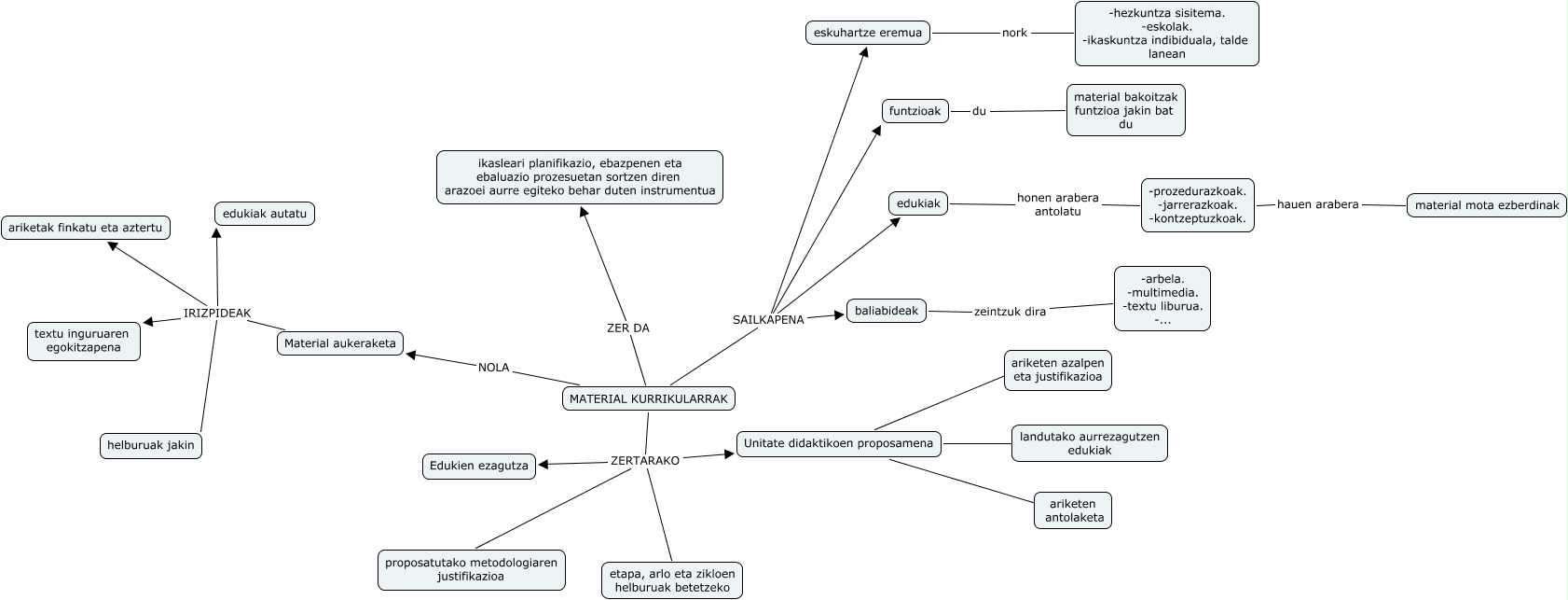
Este Cmap, tiene información relacionada con: MATERIAL CURRICULARRAK (Julen.Mailalen;Hasier), edukiak honen arabera antolatu -prozedurazkoak. -jarrerazkoak. -kontzeptuzkoak., -prozedurazkoak. -jarrerazkoak. -kontzeptuzkoak. hauen arabera material mota ezberdinak, Material aukeraketa IRIZPIDEAK textu inguruaren egokitzapena, MATERIAL KURRIKULARRAK SAILKAPENA baliabideak, MATERIAL KURRIKULARRAK ZER DA ikasleari planifikazio, ebazpenen eta ebaluazio prozesuetan sortzen diren arazoei aurre egiteko behar duten instrumentua, MATERIAL KURRIKULARRAK ZERTARAKO Unitate didaktikoen proposamena, Unitate didaktikoen proposamena ???? ariketen azalpen eta justifikazioa, MATERIAL KURRIKULARRAK ZERTARAKO Edukien ezagutza, MATERIAL KURRIKULARRAK SAILKAPENA funtzioak, funtzioak du material bakoitzak funtzioa jakin bat du, MATERIAL KURRIKULARRAK NOLA Material aukeraketa, Unitate didaktikoen proposamena ???? ariketen antolaketa, Material aukeraketa IRIZPIDEAK edukiak autatu, MATERIAL KURRIKULARRAK ZERTARAKO etapa, arlo eta zikloen helburuak betetzeko, Material aukeraketa IRIZPIDEAK helburuak jakin, MATERIAL KURRIKULARRAK SAILKAPENA eskuhartze eremua, MATERIAL KURRIKULARRAK SAILKAPENA edukiak, eskuhartze eremua nork -hezkuntza sisitema. -eskolak. -ikaskuntza indibiduala, talde lanean, Material aukeraketa IRIZPIDEAK ariketak finkatu eta aztertu, Unitate didaktikoen proposamena ???? landutako aurrezagutzen edukiak